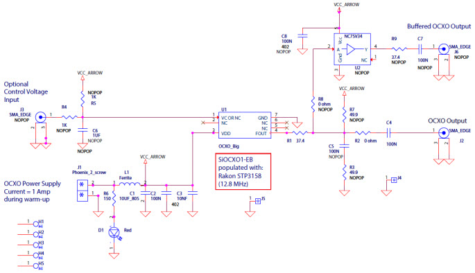
Silicon Labs SiOCXO1-EVBDAUGHTER BOARD OXCO SI5348
The Silicon Labs SiOCXO1-EVB is an evaluation board designed to evaluate the performance of the Precision Jitter Attenuation/Frequency Translation product line. It is a versatile instrumentation and measurement tool that allows users to quickly and accurately measure the performance of the product line. The board features a wide range of features, including a high-precision oscillator, a low-noise amplifier, a wide range of frequency translation options, and a variety of test points for easy connection to external test equipment. The board also includes a graphical user interface for easy configuration and monitoring of the product line. The SiOCXO1-EVB is an ideal tool for evaluating the performance of the Precision Jitter Attenuation/Frequency Translation product line.
- TypeParameter
- Factory Lead Time3 Weeks
- Published2017
- Part StatusActive
- Moisture Sensitivity Level (MSL)1 (Unlimited)
- TypeTiming
- Supplied ContentsBoard(s)
- Primary AttributesJitter Attenuator
- RoHS StatusNon-RoHS Compliant


Product
Brand
Articles
Tools







