SparkFun DEV-14871WiFi Development Tools - 802.11 Arduino Uno WiFi R2
Description
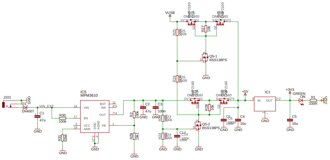
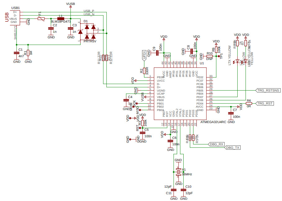
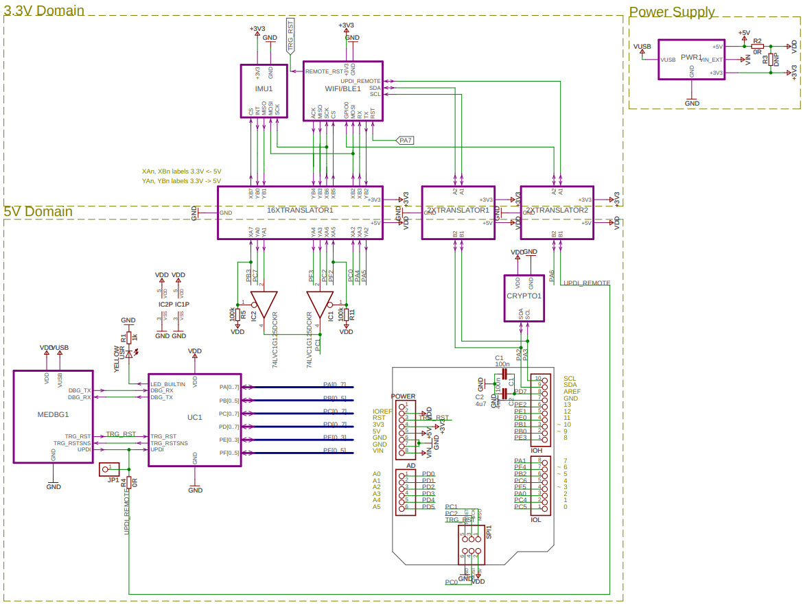
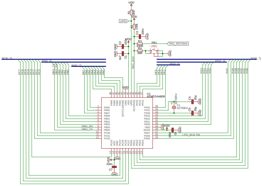
The SparkFun Electronics DEV-14871 Arduino Uno WiFi R2 Development Kit is a comprehensive communications and telecom solution for makers and hobbyists. This kit includes the Arduino Uno WiFi R2 board, a USB cable, and a variety of components to get you started with your projects. The board features an ATmega328P microcontroller, an ESP8266 WiFi module, and a micro USB port for programming and power. The board also has a variety of I/O pins, including analog and digital pins, as well as a reset button and a power LED. With this kit, you can easily create projects that require wireless communication, such as remote control, home automation, and more.
Specifications
SparkFun technical specifications, attributes, parameters and parts with similar specifications to SparkFun .
- TypeParameter
- RoHSDetails
- Tool Is For Evaluation OfUno WiFi R2
- Protocol - WiFi - 802.11WiFi
- Factory Pack QuantityFactory Pack Quantity1
- Operating Supply Voltage5 V
- ProductDevelopment Kits
0 Similar Products Remaining
Associated Products
| Part Number | Manufacturer | Description | Stock | RFQ |
|---|---|---|---|---|
| Texas Instruments | TEXAS INSTRUMENTS - TXS0102DCUR - IC, TRANSLATOR, 2 BIT, BI, US-8 | 53008 | RFQ | |
| Microchip Technology | MCU, 8BIT, AVR, 32K FLASH, 44TQFP | 1000 | RFQ | |
| Texas Instruments | IC VOLT-LEVEL TRANSLATOR US8 | 1 | RFQ | |
| Microchip Technology | IC MCU 8BIT 32KB FLASH 44TQFP | 2674 | RFQ | |
| Texas Instruments | IC VOLT-LEVEL TRANSLATOR US8 | 5000 | BUY | |
| Texas Instruments | IC VOLT-LVL TRANSL 2BIT BI SM8 | 1019 | BUY | |
| Microchip Technology | Microcontroller Operating temperature: -40... 85 °C Power supply: 5.5 V | 0 | RFQ | |
| Microchip Technology | MCU 8-BIT | 5000 | RFQ | |
| Microchip Technology | IC MCU 8BIT 32KB FLASH 44VQFN | 10 | RFQ | |
| Texas Instruments | IC 2-BIT BI-DIR V-LVL XLATR SM8 | 400 | BUY | |
| Microchip Technology | IC MCU 8BIT 48KB FLASH 48UQFN | 4500 | RFQ |
Load more


Product
Brand
Articles
Tools





























