SparkFun Electronics DEV-14779LUMIDRIVE LED DRIVER
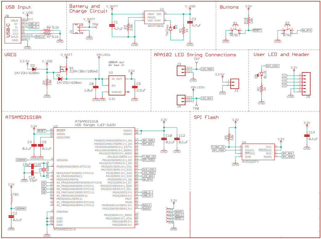
The SparkFun LumiDrive LED Driver Development Kit (DEV-14779) is a comprehensive lighting solution for makers and engineers. It includes a LumiDrive LED Driver, a breakout board, and a variety of components to help you get started with LED lighting projects. The LumiDrive LED Driver is a powerful, easy-to-use, and cost-effective solution for driving high-power LEDs. It features a wide range of dimming and color control options, and can be used to create a variety of lighting effects. The breakout board provides easy access to the LumiDrive's features, and includes a variety of components to help you get started with your project. With the SparkFun LumiDrive LED Driver Development Kit, you can create custom lighting solutions for your projects.
- TypeParameter
- Factory Lead Time2 Weeks
- PackagingBulk
- Part StatusActive
- Moisture Sensitivity Level (MSL)1 (Unlimited)
- Utilized IC / PartATSAMD21G
- Supplied ContentsBoard(s)
- Outputs and Type1, Non-Isolated
- RoHS StatusNon-RoHS Compliant
| Part Number | Manufacturer | Description | Stock | RFQ |
|---|---|---|---|---|
| Microchip Technology | IC CONTRLR LI-ION 4.50V SOT23-5 | 28 | RFQ | |
| Microchip Technology | IC CONTROLLER LI-ION 4.50V 8DFN | 9900 | RFQ | |
| Microchip Technology | IC CONTROLLER LI-ION 4.40V 8DFN | 3382 | RFQ | |
| Microchip Technology | IC CONTROLLER LI-ION 4.2V 8DFN | 2290 | BUY | |
| Microchip Technology | IC CONTROLLER LI-ION 4.2V 8DFN | 0 | BUY | |
| Microchip Technology | IC CONTROLLER LI-ION 4.50V 8DFN | 783 | BUY | |
| Microchip Technology | MICROCHIP - MCP73831T-2ATI/OT - IC zum Laden von 1-zelligen Li-Ionen- & Li-Polymer-Akkus, 6V Eingang, 4.2V/500mA, SOT-23-5 | 0 | RFQ | |
| Microchip Technology | IC CONTROLLER LI-ION 4.2V 8DFN | 10200 | RFQ | |
| Microchip Technology | IC CONTRLLR LI-ION 4.35V SOT23-5 | 2055 | RFQ | |
| Microchip Technology | IC CONTROLLER LI-ION 4.2V 8DFN | 1281 | RFQ |


Product
Brand
Articles
Tools











