STMicroelectronics EVAL6393FBSTMICROELECTRONICS EVAL6393FBEVALUATION BOARD, L6393 HALF BRIDGE GATE DRIVER
Description
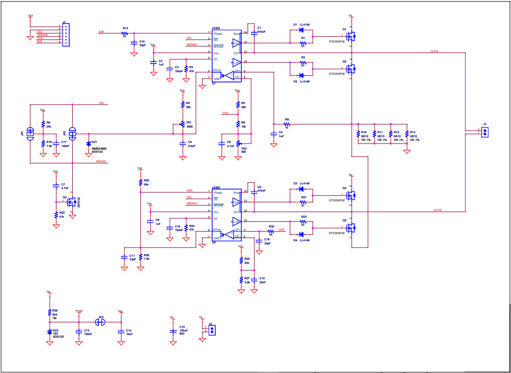
The STMicroelectronics EVAL6393FB-FB is a low voltage full-bridge demonstration board based on the L6393 advanced high voltage gate driver and motor control. It is designed to provide a platform for evaluating the performance of the L6393 in a variety of motor control applications. The board features a full-bridge configuration with two high-side and two low-side MOSFETs, as well as a dedicated gate driver for each MOSFET. The board also includes a power supply, a microcontroller, and a variety of connectors for connecting to external components. The board is capable of driving motors up to 3A and is suitable for a wide range of motor control applications, including brushless DC motors, stepper motors, and brushed DC motors.
Specifications
STMicroelectronics technical specifications, attributes, parameters and parts with similar specifications to STMicroelectronics .
- TypeParameter
- Part StatusActive
- Moisture Sensitivity Level (MSL)1 (Unlimited)
- TypePower Management
- Max Operating Temperature125°C
- Min Operating Temperature-40°C
- FunctionHalf H-Bridge Driver (External FET)
- Output Voltage580V
- Output Current3A
- Utilized IC / PartL6393
- Supplied ContentsBoard(s)
- Evaluation KitYes
- REACH SVHCNo SVHC
- Radiation HardeningNo
- RoHS StatusROHS3 Compliant
- Lead FreeLead Free
0 Similar Products Remaining
Technical Documents
Associated Products
| Part Number | Manufacturer | Description | Stock | RFQ |
|---|---|---|---|---|
| Analog Devices Inc. | ANALOG DEVICES ADG5409BRUZ IC, MULTIPLEXER, DUAL, 4X1, 16TSSOP | 2000 | RFQ | |
| Microchip Technology | MICROCHIP - 24LC32A-I/MS - EEPROM, 32 Kbit, 4K x 8bit, Serial I2C (2-Wire), 400 kHz, MSOP, 8 Pins | 4 | RFQ | |
| Analog Devices Inc. | IC OPAMP INSTR 1.5MHZ RRO 8MSOP | 733 | RFQ |


Product
Brand
Articles
Tools










