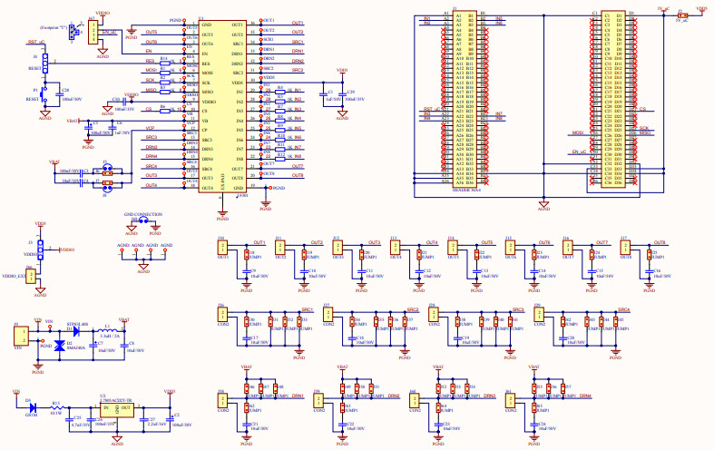
STMicroelectronics EVAL-L9301EVAL BOARD FOR L9301
The STMicroelectronics EVAL-L9301 is an evaluation board based on the L9301 Multiple Configurable H/LSD Automotive and Transportation Motor Driver. This board is designed to provide a platform for testing and evaluating the features and performance of the L9301 motor driver. It includes a wide range of features such as adjustable current limits, over-temperature protection, and a wide range of configurable parameters. The board also includes a USB interface for easy connection to a PC for programming and monitoring. The EVAL-L9301 is an ideal tool for automotive and transportation applications that require reliable and efficient motor control.
- TypeParameter
- Part StatusActive
- Moisture Sensitivity Level (MSL)1 (Unlimited)
- TypePower Management
- FunctionHigh and Low Side Driver (Internal FET)
- Utilized IC / PartL9301
- Supplied ContentsBoard(s)
- Primary Attributes8-Channel (Octal)
- Secondary AttributesGraphical User Interface
- RoHS StatusNon-RoHS Compliant







