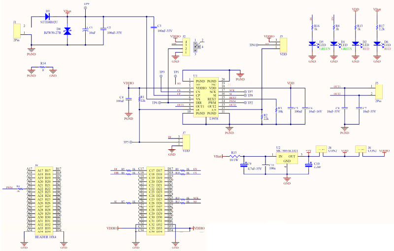
STMicroelectronics EVAL-L9958STMICROELECTRONICS EVAL-L9958 EVALUATION BRD, DC/STEPPER MOTOR DRIVER
The STMicroelectronics EVAL-L9958 Evaluation Board is designed to evaluate the performance of the L9958 high current (8.6A) DC and Stepper Motors, Security and Automotive Applications. It is a complete evaluation platform that includes a power supply, a microcontroller, and a graphical user interface. The board is equipped with a wide range of features, including a high-current output stage, a low-power standby mode, and a wide range of protection features. The board also includes a comprehensive set of software tools for easy evaluation and development. The board is suitable for a wide range of applications, including automotive, security, and industrial applications.
- TypeParameter
- Part StatusActive
- Moisture Sensitivity Level (MSL)1 (Unlimited)
- TypePower Management
- FunctionMotor Controller/Driver
- InterfaceSPI
- Output Current8.6A
- Utilized IC / PartL9958
- Supplied ContentsBoard(s)
- Primary AttributesMotors (DC, Stepper)
- EmbeddedNo
- REACH SVHCNo SVHC
- RoHS StatusRoHS Compliant







