STMicroelectronics STEVAL-BFA001V2BSTMicroelectronics Multi-sensor predictive maintenance kit with IO-Link stack v.1.1 Development Kit for STEVAL-IDP005V2
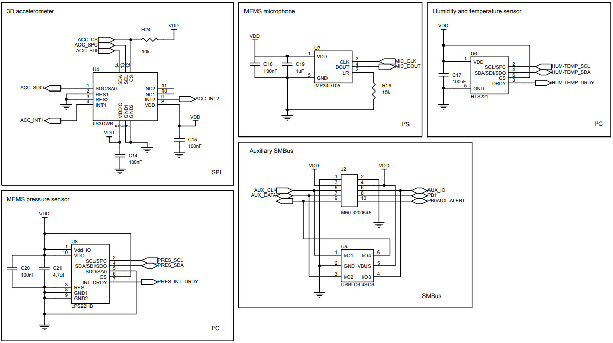
The STMicroelectronics STEVAL-BFA001V2B is a multi-sensor predictive maintenance kit with IO-Link stack v.1.1. It is designed to provide a complete solution for monitoring and controlling industrial equipment. The kit includes a range of instrumentation and measurement ICs, such as a temperature sensor, a pressure sensor, a humidity sensor, and a vibration sensor. It also includes a range of IO-Link compatible components, such as a master module, a slave module, and a gateway module. The kit is designed to be used in a variety of industrial applications, such as predictive maintenance, condition monitoring, and process control. The kit is easy to use and provides a reliable and cost-effective solution for monitoring and controlling industrial equipment.
- TypeParameter
- RoHSYes
- For Use WithSTEVAL-UKI001V2, STLINK-V3MINI
- Unit Weight7.863095 oz
- Factory Pack QuantityFactory Pack Quantity1
- Interface TypeUSB
- ManufacturerSTMicroelectronics
- BrandSTMicroelectronics
- Tool Is For Evaluation OfSTM32
- PackageBulk
- Base Product NumberBFA001V2
- MfrSTMicroelectronics
- Product StatusActive
- PackagingBulk
- Series-
- TypeMultiple Sensor
- SubcategoryDevelopment Tools
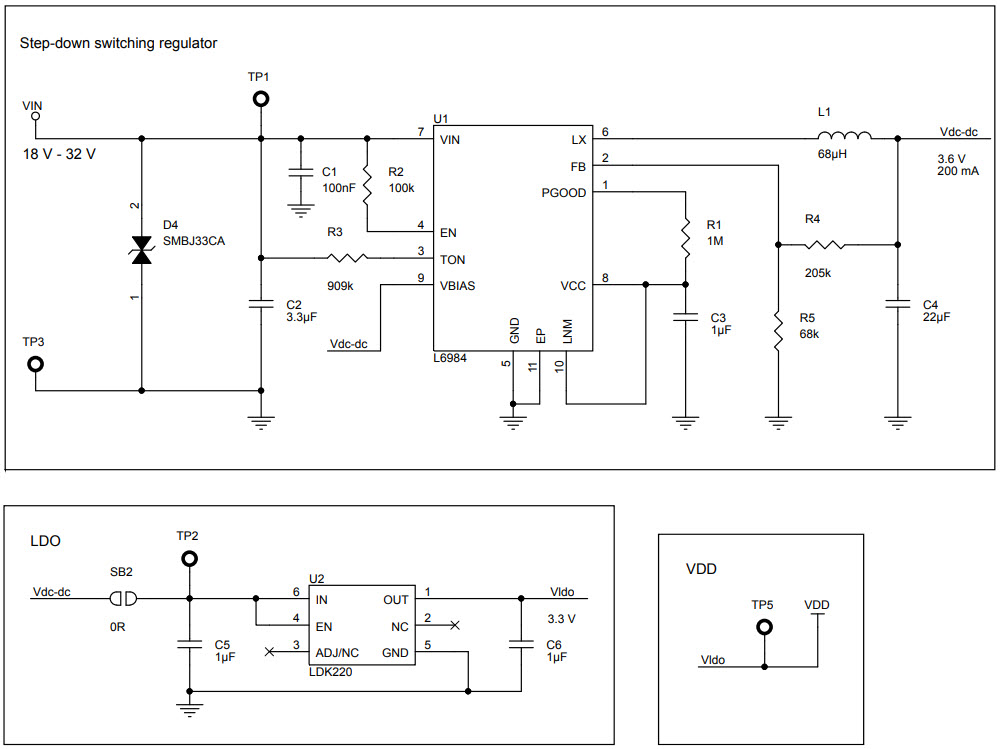
- Voltage - Supply18V ~ 32V
- Operating Supply Voltage18 V to 32 V
- Interface-
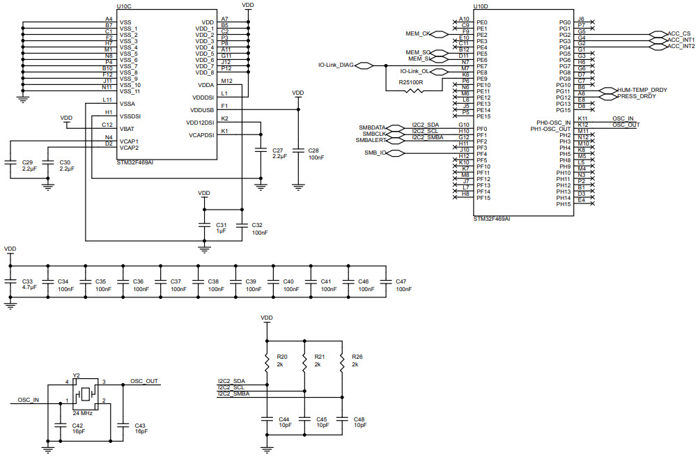
- Utilized IC / PartSTM32F469
- Supplied ContentsBoard(s), Cable(s), Accessories
- Product TypeMultiple Function Sensor Development Tools
- Sensor TypeAccelerometer, Gyroscope, Humidity, Pressure, Sound, Temperature
- Sensitivity-
- EmbeddedYes, MCU, 32-Bit
- Sensing Range-
- ProductDevelopment Kits
- Kit ContentsSensor Node STEVAL-IDP005V2, Comm Adapter Board STEVAL-UKI001V2, STLINK-V3MINI, Cables & Connector
- Product CategoryMultiple Function Sensor Development Tools
| Part Number | Manufacturer | Description | Stock | RFQ |
|---|---|---|---|---|
| STMicroelectronics | COMPARATOR, QUAD, MICROPWR, 14 | 30 | BUY | |
| STMicroelectronics | IC OPAMP GP 20MHZ RRO 14TSSOP | 100 | RFQ | |
| STMicroelectronics | IC OPAMP GP 20MHZ RRO 14SO | 50 | RFQ | |
| STMicroelectronics | IC OPAMP GP 20MHZ RRO 14TSSOP | 0 | RFQ | |
| STMicroelectronics | TSV994 Series 5.5 V 20 MHz Rail-to-Rail GBP Operational Amplifier - SOIC-14 | 25000 | RFQ | |
| STMicroelectronics | AC to DC Switching Converter Off-Line Switcher 54kHz to 66kHz Tube 10-Pin SSO | 80 | RFQ | |
| STMicroelectronics | IC OPAMP GP 20MHZ RRO 14TSSOP | 10 | RFQ | |
| STMicroelectronics | IC OPAMP GP 20MHZ RRO 14TSSOP | 1963 | RFQ | |
| STMicroelectronics | IC OPAMP GP 20MHZ RRO 14SO | 53 | RFQ | |
| STMicroelectronics | IC OPAMP GP 20MHZ RRO 14SO | 721 | RFQ | |
| STMicroelectronics | 1000 | BUY | ||
| STMicroelectronics | IC COMP QUAD LOW PWR 14SOIC | 2385 | BUY |


Product
Brand
Articles
Tools





















