STMicroelectronics STEVAL-CBL012V1BOARD EVAL LNB DISEQC LNBH26
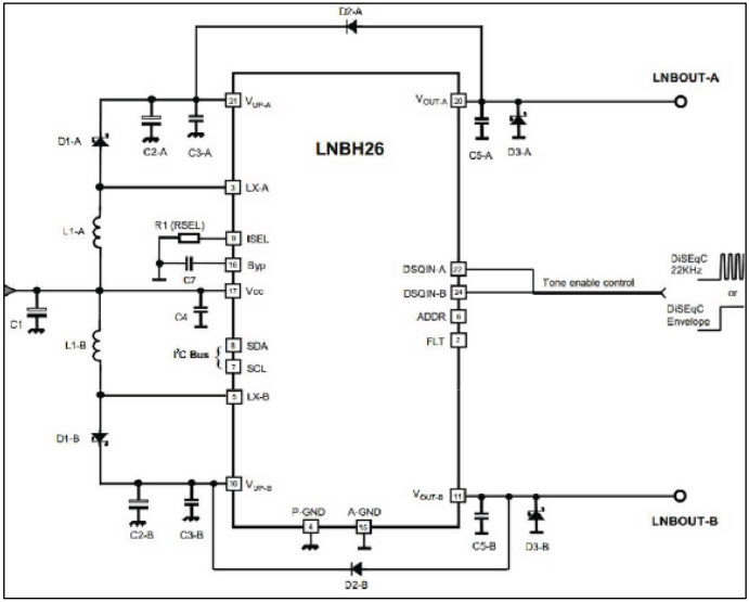
The STMicroelectronics STEVAL-CBL012V1 is an evaluation board designed for Dual LNB supply and control IC DiSEqC 2.0 compliant based on the LNBH26. It is a comprehensive solution for the development of satellite communication systems. The board features two LNBH26 ICs, two power supplies, two voltage regulators, two voltage dividers, two voltage detectors, two voltage comparators, two voltage switches, two voltage level shifters, two voltage level converters, two voltage level shifters, two voltage level converters, two voltage level shifters, two voltage level converters, two voltage level shifters, two voltage level converters, two voltage level shifters, two voltage level converters, two voltage level shifters, two voltage level converters, two voltage level shifters, two voltage level converters, two voltage level shifters, two voltage level converters, two voltage level shifters, two voltage level converters, two voltage level shifters, two voltage level converters, two voltage level shifters, two voltage level converters, two voltage level shifters, two voltage level converters, two voltage level shifters, two voltage level converters, two voltage level shifters, two voltage level converters, two voltage level shifters, two voltage level converters, two voltage level shifters, two voltage level converters, two voltage level shifters, two voltage level converters, two voltage level shifters, two voltage level converters, two voltage level shifters, two voltage level converters, two voltage level shifters, two voltage level converters, two voltage level shifters, two voltage level converters, two voltage level shifters, two voltage level converters, two voltage level shifters, two voltage level converters, two voltage level shifters, two voltage level converters, two voltage level shifters, two voltage level converters, two voltage
- TypeParameter
- Part StatusActive
- Moisture Sensitivity Level (MSL)1 (Unlimited)
- InterfaceI2C, USB
- Utilized IC / PartLNBH26
- Supplied ContentsBoard(s)
- Evaluation KitYes
- Board TypeFully Populated
- Main PurposeSpecial Purpose DC/DC, LNB
- Outputs and Type2, Non-Isolated
- Regulator TopologyBoost
- RoHS StatusROHS3 Compliant
| Part Number | Manufacturer | Description | Stock | RFQ |
|---|---|---|---|---|
| STMicroelectronics | L6390 Series 20 V 430 mA 120 Ohm High Voltage High and Low-Side Driver -SOIC-16 | 5000 | RFQ | |
| STMicroelectronics | AC to DC Switching Converter Off-Line Switcher 54kHz to 66kHz Tube 8-Pin SO N | 1 | RFQ | |
| STMicroelectronics | IC OFFLINE SWIT PWM SMPS 8SOIC | 295000 | RFQ | |
| STMicroelectronics | Driver 0.54V 0.43A 1-OUT Hi/Lo Side Half Brdg Inv/Non-Inv 16-Pin SO Tube | 3495 | RFQ |


Product
Brand
Articles
Tools







