STMicroelectronics STEVAL-IHM038V1Power Management IC Development Tools BLDC ceiling fan controller based on STM32 and SLLIMM-nano
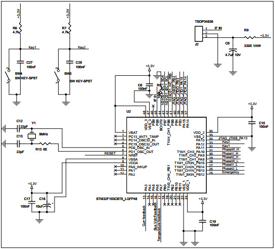
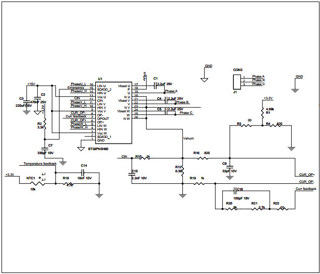
The STMicroelectronics STEVAL-IHM038V1 is a BLDC Ceiling Fan Controller Evaluation Board based on the STM32 and SLLIMM-Nano, Motor Control Subsystem. It is designed to evaluate the performance of the STM32F103 microcontroller and the SLLIMM-Nano Motor Control Subsystem. The board features a 3-phase BLDC motor driver, a 3-phase BLDC motor, a power supply, a user interface, and a USB connection. The board is capable of controlling the speed of the motor, as well as providing feedback on the motor's performance. The board also includes a graphical user interface for easy configuration and monitoring of the motor's performance. The board is ideal for applications such as ceiling fan controllers, air conditioners, and other motor control applications.
- TypeParameter
- Part StatusActive
- Moisture Sensitivity Level (MSL)1 (Unlimited)
- TypePower Management
- FunctionFan Control
- Utilized IC / PartSTM32F100
- Supplied ContentsBoard(s)
- EmbeddedYes, MCU, 32-Bit
- RoHS StatusROHS3 Compliant
| Part Number | Manufacturer | Description | Stock | RFQ |
|---|---|---|---|---|
| STMicroelectronics | MCU 32-bit STM32F1 ARM Cortex M3 RISC 32KB Flash 2.5V/3.3V 48-Pin LQFP Tray | 77668 | RFQ | |
| STMicroelectronics | IGBT IPM MODULE 3A 600V NDIP-26L | 0 | RFQ | |
| STMicroelectronics | 0 | RFQ | ||
| STMicroelectronics | IC OFFLINE CONV PWM OVP OCP 7DIP | 12000 | RFQ | |
| STMicroelectronics | MCU 32-bit STM32F1 ARM Cortex M3 RISC 32KB Flash 2.5V/3.3V 48-Pin LQFP T/R | 14400 | RFQ |


Product
Brand
Articles
Tools


















