STMicroelectronics STEVAL-IHP005V1Power Management IC Development Tools General purpouse PLM ST7540 Eval Board
Description
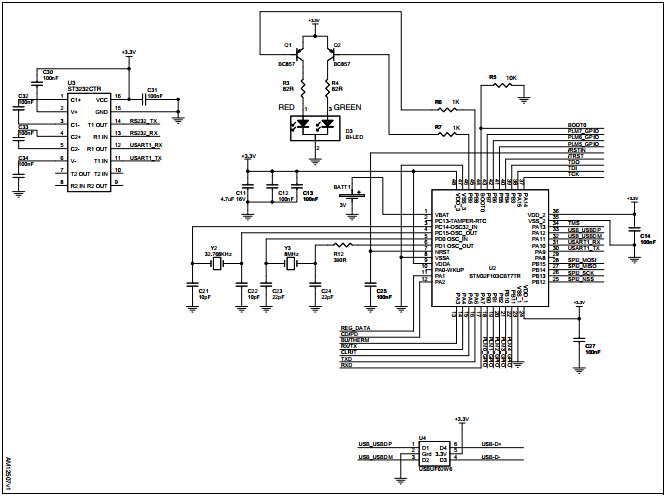
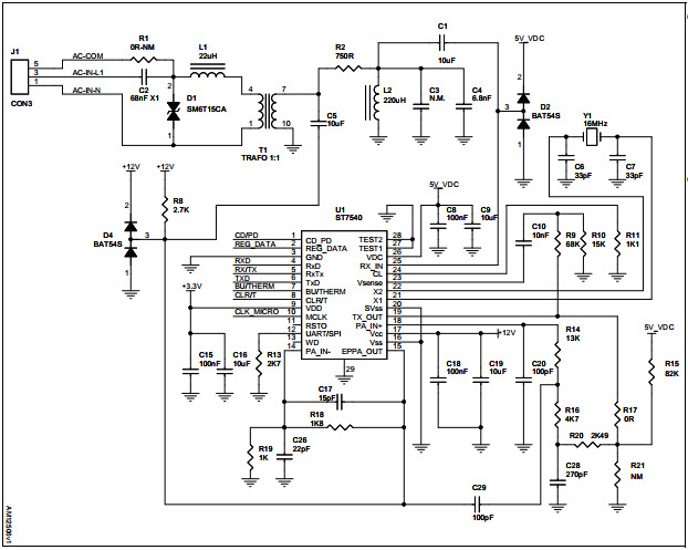
The STMicroelectronics STEVAL-IHP005V1 is a general purpose power line modem evaluation module based on the ST7540 PLM and STM32 microcontroller. It is designed to provide a platform for the evaluation and development of power line communication systems. The module features a ST7540 PLM, a STM32 microcontroller, and a range of communication interfaces, including Ethernet, USB, and RS-485. It is capable of supporting a variety of communication protocols, including HomePlug AV, G3-PLC, and PRIME. The module also includes a range of features, such as a graphical user interface, a web server, and a range of diagnostic tools. The STEVAL-IHP005V1 is an ideal platform for the evaluation and development of power line communication systems.
Specifications
STMicroelectronics technical specifications, attributes, parameters and parts with similar specifications to STMicroelectronics .
- TypeParameter
- Package / CaseModule
- Part StatusActive
- Moisture Sensitivity Level (MSL)1 (Unlimited)
- TypeInterface
- FunctionPower Line Transceiver
- Output Voltage12V
- Operating Supply Voltage12V
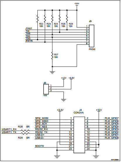
- InterfaceRS-232, SPI, USART
- Utilized IC / PartST7540, STM32F103CB
- Supplied ContentsBoard(s)
- Evaluation KitYes
- Primary AttributesPLM Communications
- EmbeddedYes, MCU, 32-Bit
- Secondary AttributesSPI Interface
- RoHS StatusROHS3 Compliant
- Lead FreeLead Free
0 Similar Products Remaining
Technical Documents
Associated Products
| Part Number | Manufacturer | Description | Stock | RFQ |
|---|---|---|---|---|
| Silicon Labs | MCU 8-bit C8051F34x 8051 CISC 64KB Flash 3.3V/5V 48-Pin TQFP | 0 | BUY | |
| Texas Instruments | LDO Regulator Pos 0.7V to 5.5V 0.1A 5-Pin SOT-23 T/R | 0 | RFQ | |
| TXC Corporation | CRYSTAL 114.285MHZ 18PF SMD | 0 | RFQ |


Product
Brand
Articles
Tools













