STMicroelectronics STEVAL-ILD005V1Power Management IC Development Tools Trailing edge phase control rotary wall dimmer based on STF17N62K3 power MOSFET
Description
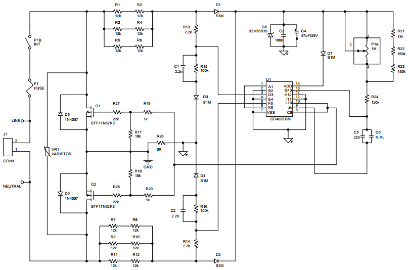
The STMicroelectronics STEVAL-ILD005V1 is a Trailing Edge Phase Control Rotary Wall Dimmer Evaluation Board based on the STF17N62K3 power MOSFET. This board is designed to provide a reliable and efficient solution for controlling the brightness of LED lighting and LED drivers. It features a rotary wall dimmer with a wide range of dimming levels, allowing users to adjust the brightness of their lighting to their desired level. The board also includes a power MOSFET, which provides a high level of efficiency and reliability. Additionally, the board is equipped with a wide range of protection features, such as over-temperature protection, over-current protection, and short-circuit protection, ensuring the safety of the user and the device.
Specifications
STMicroelectronics technical specifications, attributes, parameters and parts with similar specifications to STMicroelectronics .
- TypeParameter
- MountWall
- Part StatusActive
- Moisture Sensitivity Level (MSL)1 (Unlimited)
- TypeOpto/Lighting
- Max Operating Temperature50°C
- FunctionDimmer
- Utilized IC / PartSTF17N62K3
- Supplied ContentsBoard(s)
- Evaluation KitYes
- EmbeddedNo
- RoHS StatusNon-RoHS Compliant
0 Similar Products Remaining
Technical Documents
Associated Products
| Part Number | Manufacturer | Description | Stock | RFQ |
|---|---|---|---|---|
| STMicroelectronics | IC REG LIN POS ADJ 85MA SOT23-5 | 0 | BUY |


Product
Brand
Articles
Tools




