STMicroelectronics STEVAL-ILL070V3BOARD SGL DIM STRING HVLED001
Description
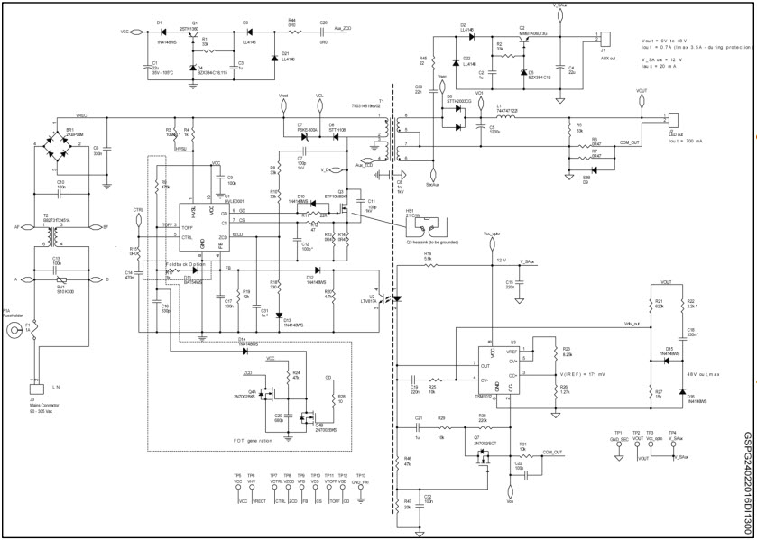
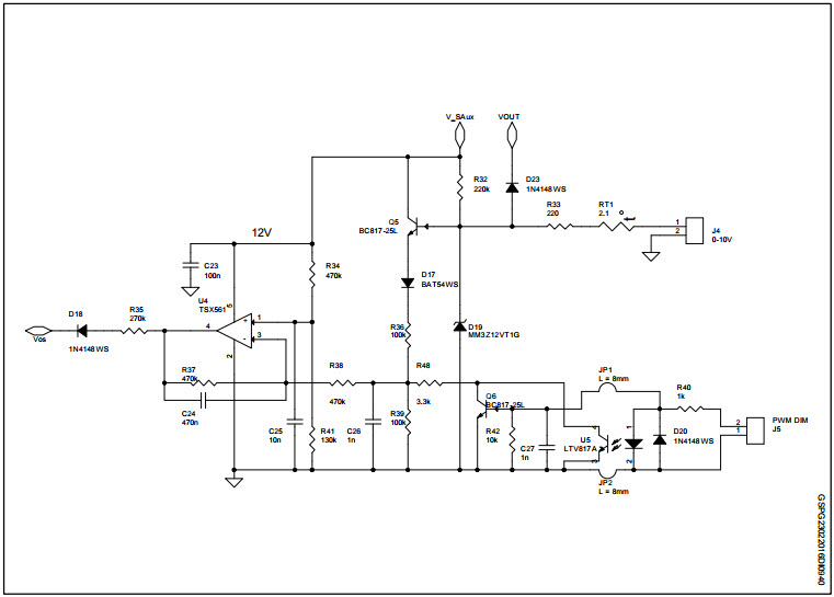
The STMicroelectronics STEVAL-ILL070V3 is an evaluation board designed for lighting applications. It uses the HVLED001 35W dimmable single string LED driver in FOT (Frequency of Turn-On) mode. This board is capable of driving up to 35W of LED power and is designed to provide a high level of efficiency and reliability. It features a wide range of dimming options, including pulse-width modulation (PWM) and analog dimming. The board also includes a range of protection features, such as over-temperature protection, over-voltage protection, and short-circuit protection. The STEVAL-ILL070V3 is an ideal solution for lighting applications that require high efficiency and reliability.
Specifications
STMicroelectronics technical specifications, attributes, parameters and parts with similar specifications to STMicroelectronics .
- TypeParameter
- PackagingBox
- Part StatusObsolete
- Moisture Sensitivity Level (MSL)1 (Unlimited)
- Utilized IC / PartHVLED001
- Supplied ContentsBoard(s)
- Evaluation KitYes
- Outputs and Type1, Isolated
- FeaturesDimmable
- RoHS StatusROHS3 Compliant
0 Similar Products Remaining
Technical Documents
Associated Products
| Part Number | Manufacturer | Description | Stock | RFQ |
|---|---|---|---|---|
| STMicroelectronics | Conv DC-DC Single Step Down 4.5V to 28V 8-Pin HSOP EP Tube | 14000 | RFQ |


Product
Brand
Articles
Tools






