STMicroelectronics STEVAL-IPE023V1USB Interface Tool For STPMxx Family Of Energy Meter ICs
Description
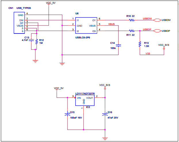
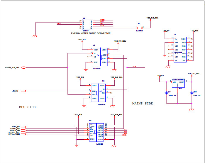
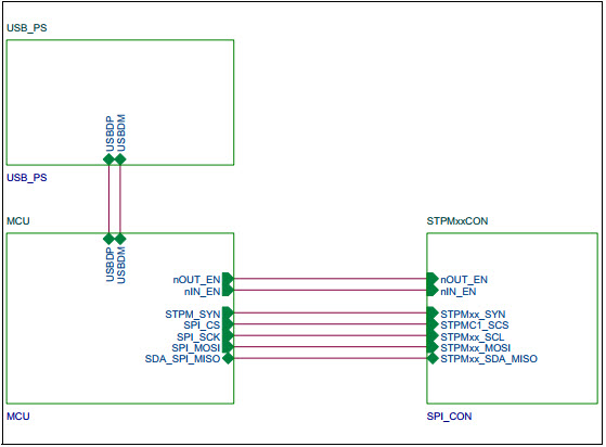
The STMicroelectronics STEVAL-IPE023V1 is a USB interface evaluation board for the STPMxx family of energy meter ICs. It is designed to provide a platform for the evaluation and development of energy metering applications. The board features a USB interface, a STPMxx energy meter IC, a voltage regulator, a power supply, and a set of connectors for external connections. It also includes a set of software tools and documentation to help users get started quickly. The board is suitable for use in instrumentation and measurement applications, such as energy monitoring, power quality analysis, and energy efficiency optimization.
Specifications
STMicroelectronics technical specifications, attributes, parameters and parts with similar specifications to STMicroelectronics .
- TypeParameter
- Part StatusActive
- Moisture Sensitivity Level (MSL)1 (Unlimited)
- Accessory TypeInterface Board
- RoHS StatusROHS3 Compliant
- Lead FreeLead Free
0 Similar Products Remaining
Technical Documents
Associated Products
| Part Number | Manufacturer | Description | Stock | RFQ |
|---|---|---|---|---|
| NDK America, Inc. | CRYSTAL 8.0000MHZ 8PF SMD | 10000 | BUY | |
| NDK America, Inc. | 8MHz ±30ppm Crystal 8pF 200 Ohm -40°C ~ 85°CSurface Mount 2-SMD, No Lead (DFN, LCC) | 20 | BUY | |
| NDK America, Inc. | Crystal 8MHz ?20ppm (Tol) ?30ppm (Stability) 8pF FUND 200Ohm 4-Pin SMD | 4000 | BUY |


Product
Brand
Articles
Tools












