STMicroelectronics STEVAL-ISB027V1Power Management IC Development Tools Qi A11 wireless charger transmitter evaluation board
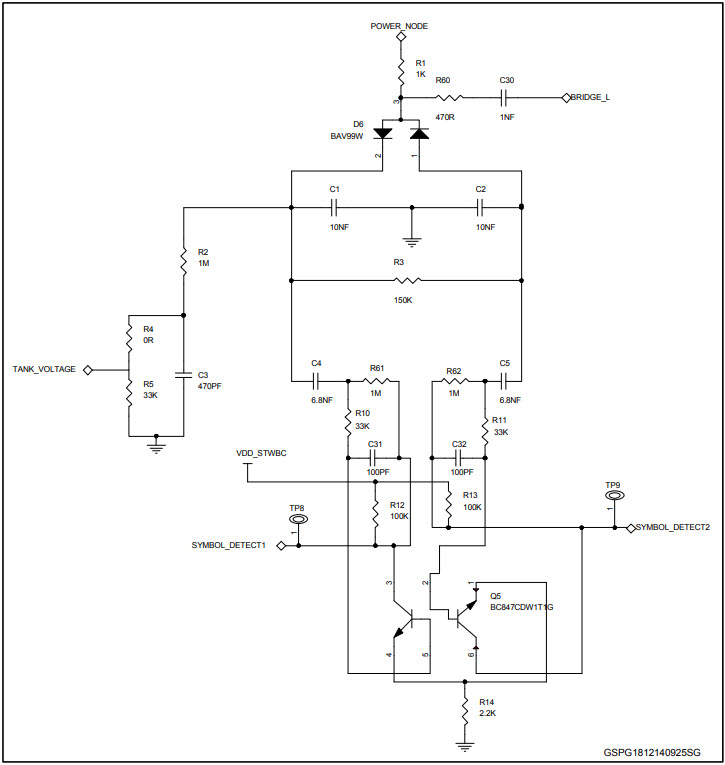
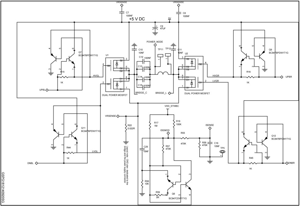
The STMicroelectronics STEVAL-ISB027V1 is an evaluation board based on the STWBC Wireless Power Transfer (WPT) technology. It is designed to enable the development of Qi A11 wireless charger transmitters. The board features a high-efficiency, low-power STWBC-compliant transmitter, a USB Type-C connector, and a USB Type-A connector. It also includes a power supply, a USB-C to USB-A cable, and a user manual. The board is designed to provide a complete solution for the development of Qi A11 wireless charger transmitters, allowing users to quickly and easily evaluate the performance of their designs. The board is also compatible with the STEVAL-ISB028V1 Qi A11 Wireless Charger Receiver Evaluation Board, allowing users to evaluate the performance of their designs in a complete system.
- TypeParameter
- Part StatusActive
- Moisture Sensitivity Level (MSL)1 (Unlimited)
- TypePower Management
- FunctionWireless Power Supply/Charging
- Output Voltage5V
- Utilized IC / PartSTWBC
- Supplied ContentsBoard(s)
- Evaluation KitYes
- Primary AttributesTransmitter
- Secondary AttributesOn-Board LEDs
- RoHS StatusROHS3 Compliant
| Part Number | Manufacturer | Description | Stock | RFQ |
|---|---|---|---|---|
| STMicroelectronics | IC BATTERY CHARGER 20VFQFPN | 470 | RFQ |


Product
Brand
Articles
Tools














