STMicroelectronics STEVAL-LLL005V160 LED (6 X 10) COST-EFFECTIVE M
Description
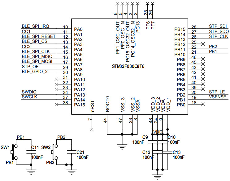
The STMicroelectronics STEVAL-LLL005V1 is a cost-effective Matrix Display Evaluation Board based on STP16CPC26 with Bluetooth low Energy and Android App. It is designed for consumer electronics applications and features a 60 LED (6x10) matrix display. The board is equipped with a STP16CPC26 LED driver, which allows for easy control of the LED matrix. It also includes a Bluetooth low energy module, which allows for wireless communication with an Android app. The app allows users to control the LED matrix and customize the display. The STEVAL-LLL005V1 is a great solution for consumer electronics applications that require a cost-effective and easy to use LED matrix display.
Specifications
STMicroelectronics technical specifications, attributes, parameters and parts with similar specifications to STMicroelectronics .
- TypeParameter
- Factory Lead Time10 Weeks
- PackagingBulk
- Part StatusActive
- Moisture Sensitivity Level (MSL)1 (Unlimited)
- Utilized IC / PartSTP16CPC26
- Supplied ContentsBoard(s)
- Outputs and Type16, Non-Isolated
0 Similar Products Remaining
Technical Documents
Associated Products
| Part Number | Manufacturer | Description | Stock | RFQ |
|---|---|---|---|---|
| ON Semiconductor | Voltage Interface Transceiver, LV Family, 16 Input, 24 mA, 4.8 ns, 2.7 V to 3.6 V, TSSOP-24 | 0 | RFQ | |
| ON Semiconductor | IC TRNSLTR BIDIRECTIONAL 24TSSOP | 2500 | RFQ |


Product
Brand
Articles
Tools














