STMicroelectronics STEVAL-TDR014V1Eight Watt / 400 - 500 Mhz Evaluation Board Based On PD55008-E
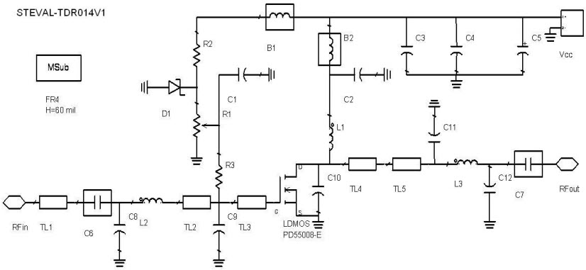
The STMicroelectronics STEVAL-TDR014V1 is a demonstration board based on the PD55008-E for UHF mobile radio, communications, and telecom applications. It is designed to provide a platform for users to evaluate the performance of the PD55008-E and its associated components. The board includes a power supply, a UHF antenna, a UHF transceiver, and a microcontroller. The board also includes a variety of connectors and switches for easy connection to external devices. The board is capable of transmitting and receiving data in the UHF frequency range, and can be used for a variety of applications such as two-way radio communication, remote control, and telemetry. The board is also capable of providing a wide range of features such as frequency hopping, data encryption, and error correction.
- TypeParameter
- CategoryGeneral Tools
- PackageBox
- MfrSTMicroelectronics
- Product StatusActive
- For Use With/Related ProductsPD55008-E
- Protocol - Sub GHzSub GHz
- Series-
- Temperature Coefficient100 ppm/K
- TypeGeneral Tools
- Resistance11.8 Ohm
- Power Rating1 W
- Resistor TypeGeneral Purpose
- Frequency400MHz ~ 500MHz
- Supplied ContentsBoard(s)
- Resistance Tolerance1
- ProductDevelopment Tools
| Part Number | Manufacturer | Description | Stock | RFQ |
|---|---|---|---|---|
| STMicroelectronics | LED DRVR 5V/9V/12V/15V 8-Pin SO N T/R | 5000 | RFQ |


Product
Brand
Articles
Tools




