STMicroelectronics STEVAL-VP26K01FSTEVAL-VP26K01F
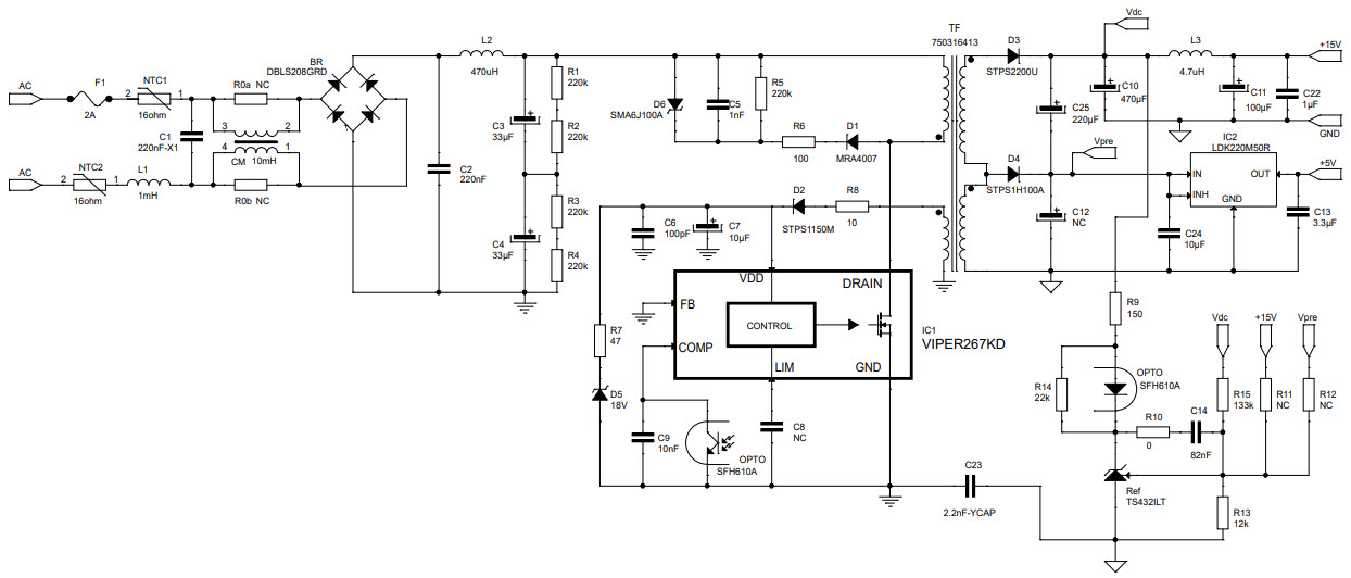
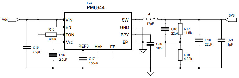
The STMicroelectronics STEVAL-VP26K01F is an evaluation board designed for use in STCOMET smart meter and PLC systems. It is a three output isolated flyback converter that provides reliable and efficient power supply for industrial applications. The board features the VIPER267KDTR, a high-performance integrated circuit that provides a wide range of features such as high efficiency, low standby power, and high power density. It also features a wide input voltage range of 85-265VAC, and a wide output voltage range of 5-24V. The board is designed to be easy to use and provides a comprehensive set of features for testing and evaluation of the VIPER267KDTR. It also includes a graphical user interface for easy configuration and monitoring of the board.
- TypeParameter
- Part StatusActive
- Moisture Sensitivity Level (MSL)1 (Unlimited)
- Voltage - Output3.3V 5V 15V
- Frequency - Switching60kHz
- Utilized IC / PartVIPER267KDTR
- Supplied ContentsBoard(s)
- Board TypeFully Populated
- Main PurposeAC/DC, Primary and Secondary Side
- Outputs and Type3, Isolated
- Regulator TopologyFlyback
| Part Number | Manufacturer | Description | Stock | RFQ |
|---|---|---|---|---|
| STMicroelectronics | IC CTRLR BATT CHRGR/ADAPT 8-SOIC | 5000 | BUY | |
| STMicroelectronics | STMICROELECTRONICS TSX561ILT Operational Amplifier, Single, 850 kHz, 1 Amplifier, 1.1 V/s, 3V to 16V, SOT-23, 5 Pins | 3000 | RFQ | |
| STMicroelectronics | IC OPAMP 16V CMOS SOT23-5 | 96000 | RFQ | |
| STMicroelectronics | IC CTRLR BATT CHRGR/ADAPT 8-SOIC | 30 | BUY | |
| STMicroelectronics | IC CONTROLLER CC/CV SMPS 8SOIC | 146 | BUY | |
| STMicroelectronics | IC CTRLR BATT CHRGR/ADAPT 8-SOIC | 5000 | BUY |


Product
Brand
Articles
Tools












