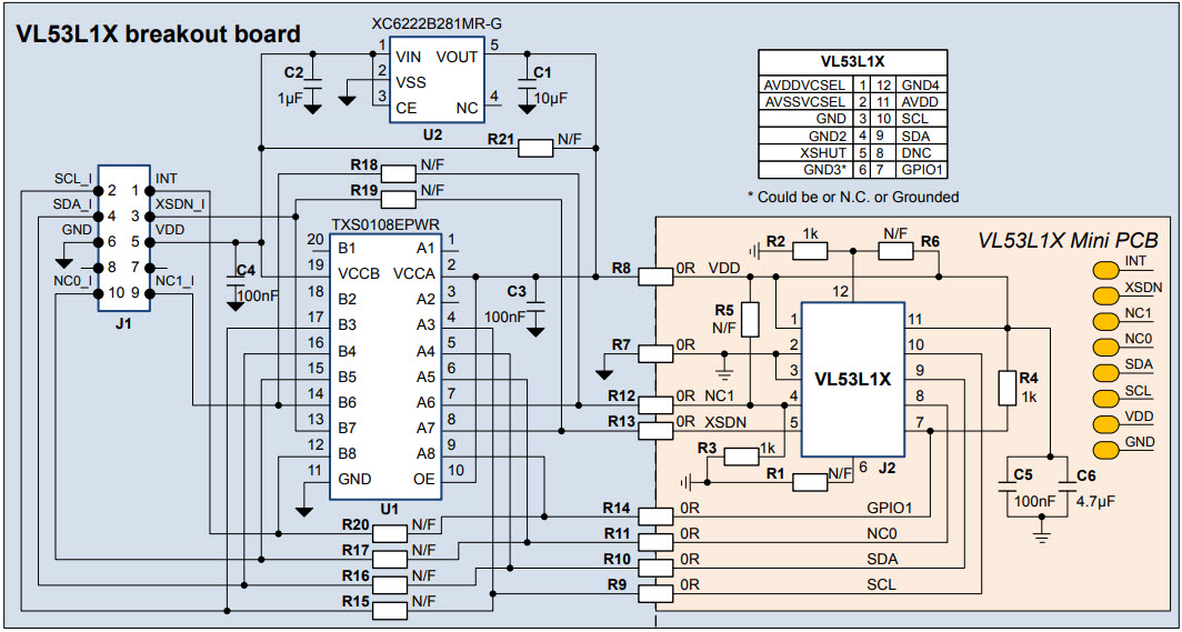
STMicroelectronics VL53L1X-SATELBREAKOUT BOARD WITH VL53L1X LONG
The STMicroelectronics VL53L1X-SATEL Breakout Board is a powerful instrumentation and measurement tool based on the VL53L1X Long Distance Ranging Time-of-Flight Sensor. This board is designed to provide accurate and reliable measurements of distances up to 4 meters with a resolution of 1 mm. It is capable of measuring distances in both indoor and outdoor environments, and is ideal for applications such as robotics, navigation, and object detection. The board features an integrated STM32L4 microcontroller, which allows for easy integration into existing systems. Additionally, the board is equipped with a variety of interfaces, including I2C, UART, and SPI, making it compatible with a wide range of development platforms. The board also includes a variety of features, such as an adjustable LED brightness, a temperature sensor, and a low-power mode. With its robust design and reliable performance, the STMicroelectronics VL53L1X-SATEL Breakout Board is an ideal choice for any instrumentation and measurement application.
- TypeParameter
- PackagingBulk
- SeriesFlightSense™
- Part StatusActive
- Moisture Sensitivity Level (MSL)1 (Unlimited)
- Voltage - Supply2.8V~5V
- Base Part NumberVL53L1
- Utilized IC / PartVL53L1X
- Supplied ContentsBoard(s)
- Sensor TypeLight, 3D Time-of-Flight (ToF)
| Part Number | Manufacturer | Description | Stock | RFQ |
|---|---|---|---|---|
| ROHM Semiconductor | IC REG LINEAR 1.5V 1A TO220FP | 108 | RFQ |


Product
Brand
Articles
Tools





