STMicroelectronics X-NUCLEO-PLM01A1POWER LINE COMMUNICATION
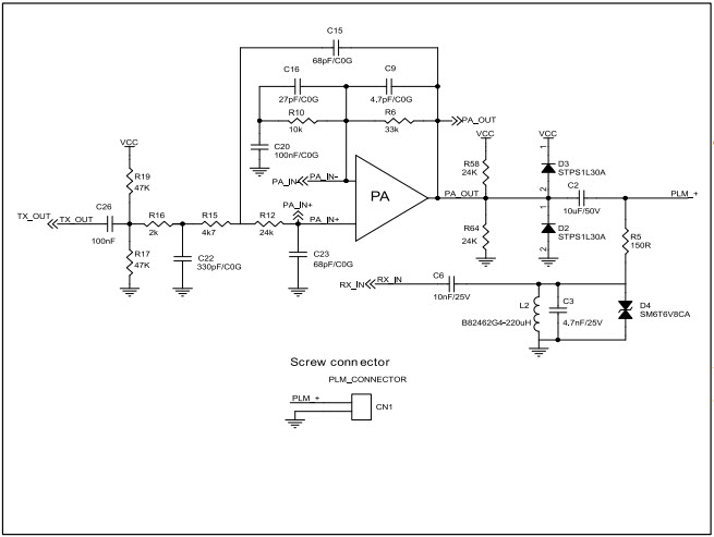
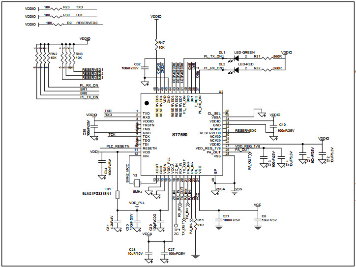
The STMicroelectronics X-NUCLEO-PLM01A1 is a Power Line Communication (PLC) Expansion Board based on the ST7580 for STM32 Nucleo. It is designed to enable the development of applications for communication over power lines, such as home automation, smart metering, and industrial automation. The board features an ST7580 PLC modem, a STM32 Nucleo-64 MCU, and a STM32 Nucleo-64 expansion connector. It also includes a USB interface for programming and debugging, as well as a UART interface for communication with other devices. The board is compatible with the STM32CubeMX software, which allows for easy configuration and development of applications. The X-NUCLEO-PLM01A1 is an ideal solution for developers looking to create applications for communication over power lines.
- TypeParameter
- Factory Lead Time26 Weeks
- Part StatusActive
- Moisture Sensitivity Level (MSL)1 (Unlimited)
- TypeInterface
- FunctionPower Line Communication Modem (PLC)
- Utilized IC / PartST7580
- ContentsBoard(s)
- PlatformNucleo
- RoHS StatusROHS3 Compliant


Product
Brand
Articles
Tools











