Share
Allegro MicroSystems ASEK732KLA-40B-T-DKEVAL BOARD FOR ACS732
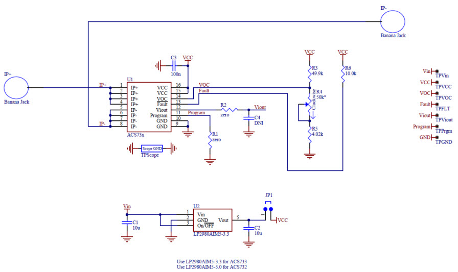
Description
The Allegro MicroSystems ASEK732KLA-40B-T-DK Evaluation Board is a power management IC designed to measure and monitor current using the ASEK732 current sensor. It features a wide operating temperature range of -40°C to +125°C, and is capable of measuring current up to 40A. The board also includes a variety of features such as a low-power sleep mode, adjustable current limit, and over-temperature protection. The board is ideal for applications such as motor control, power supply, and battery management.
Specifications
Allegro MicroSystems technical specifications, attributes, parameters and parts with similar specifications to Allegro MicroSystems .
- TypeParameter
- Factory Lead Time10 Weeks
- Part StatusActive
- Moisture Sensitivity Level (MSL)1 (Unlimited)
- Voltage - Supply4.75V~5.25V
- InterfaceAnalog
- Utilized IC / PartACS732
- Supplied ContentsBoard(s)
- Sensor TypeCurrent Sensor
- Sensitivity50mV/A
- Sensing Range40A
- RoHS StatusROHS3 Compliant
0 Similar Products Remaining
Technical Documents
Associated Products
| Part Number | Manufacturer | Description | Stock | RFQ |
|---|---|---|---|---|
| Allegro MicroSystems | AUTOMOTIVE GRADE HIGH BANDWIDTH | 1200 | RFQ | |
| Allegro MicroSystems | Current Sensor Current Sensor AC/DC Current 5V 16-Pin SOIC W T/R | 79 | RFQ | |
| Allegro MicroSystems | AUTOMOTIVE GRADE 1MHZ BANDWIDTH | 500 | RFQ | |
| Allegro MicroSystems | Current Sensor Current Sensor AC/DC Current 5V Automotive 16-Pin SOIC W T/R | 1000 | BUY | |
| Allegro MicroSystems | Current Sensor Current Sensor AC/DC Current 5V Automotive 16-Pin SOIC W T/R | 8008 | BUY | |
| Allegro MicroSystems | Current Sensor Current Sensor AC/DC Current 5V 16-Pin SOIC W T/R | 1500 | RFQ |


Product
Brand
Articles
Tools









