Analog Devices DC569ADp-Demo Board Ltc4054es5-4.2 Li-Ion Battery Charger, 4.25 To 10Vin, Jumper Selectable, 450Ma, 600Ma
Description
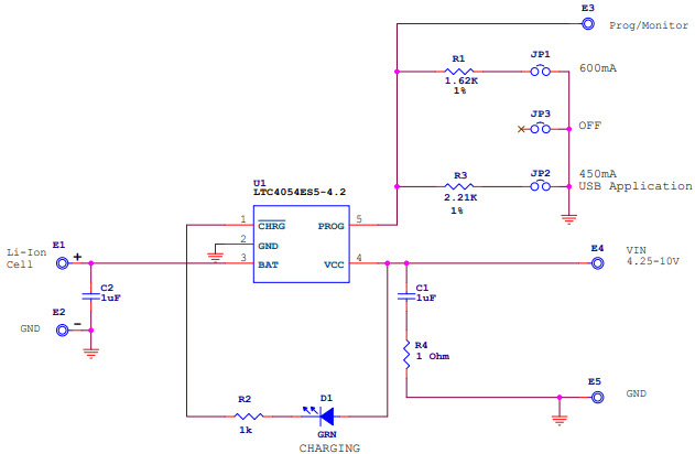
The Analog Devices DC569A-A Demo Board is a versatile and powerful Li-Ion battery charger based on the LTC4054ES5-4.2 IC. It is designed to charge 4.25 to 10V Li-Ion batteries with a maximum current of 450mA or 600mA, depending on the jumper selection. It is ideal for use with computers and peripherals, providing a reliable and efficient charging solution. The board also features a wide range of protection features, including over-voltage, over-temperature, and short-circuit protection. The DC569A-A Demo Board is a great choice for any application requiring a reliable and efficient Li-Ion battery charger.


Product
Brand
Articles
Tools

