Linear Technology/Analog Devices DC569BDEMO BOARD FOR LTC4054ES5-4.2
Description
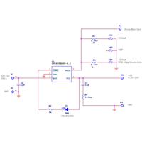
The Analog Devices DC569B-B Demo Board is a powerful and versatile tool for evaluating the performance of the LTC4054ES5-4.2, 4.25V battery charger. This board is designed to charge a single cell Li-Ion battery with a maximum current of 450mA or 600mA. It features a wide input voltage range of 10V and is ideal for use in computers and peripherals. The board also includes a variety of features such as over-voltage protection, over-temperature protection, and short-circuit protection. Additionally, the board is equipped with a USB port for easy connection to a PC or other device. The DC569B-B Demo Board is an excellent choice for evaluating the performance of the LTC4054ES5-4.2, 4.25V battery charger.
Specifications
Linear Technology/Analog Devices technical specifications, attributes, parameters and parts with similar specifications to Linear Technology/Analog Devices .
- TypeParameter
- Factory Lead Time8 Weeks
- Part StatusActive
- Moisture Sensitivity Level (MSL)1 (Unlimited)
- TypePower Management
- Base Part NumberLTC4054
- FunctionBattery Charger
- Utilized IC / PartLTC4054-4.2
- Supplied ContentsBoard(s)
- Primary AttributesLi-Ion (1 Cell)
- EmbeddedNo
- Secondary AttributesOn-Board LEDs
- RoHS StatusNon-RoHS Compliant
0 Similar Products Remaining
Technical Documents


Product
Brand
Articles
Tools
