Analog Devices, Inc. AD8099ACPI-EBZ
Description
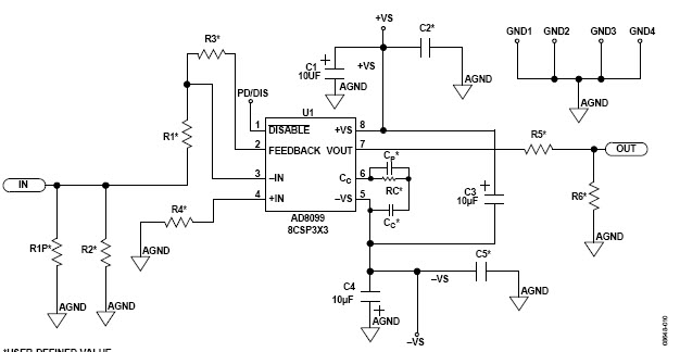
The Analog Devices AD8099ACPI-EBZ is an inverting amplifier for instrumentation and measurement applications. It is designed to provide high accuracy and low noise performance in a wide range of applications. The amplifier features a wide bandwidth of up to 1.2 MHz, a low input offset voltage of 0.5 mV, and a low input bias current of 0.5 nA. It also has a high common-mode rejection ratio of 80 dB and a low distortion of 0.0003%. The AD8099ACPI-EBZ is ideal for use in precision instrumentation and measurement systems, such as medical, industrial, and automotive applications. It is available in a small, 8-pin SOIC package and is RoHS compliant.
Specifications
Analog Devices, Inc. technical specifications, attributes, parameters and parts with similar specifications to Analog Devices, Inc. .
- TypeParameter
- Package / CaseSOIC
- Number of Pins0
- Nominal Supply Current16mA
- Common Mode Rejection Ratio105 dB
- Gain Bandwidth Product3 GHz
- Capacitance - Input1.8pF
- RoHS StatusRoHS Compliant
- Lead FreeContains Lead
0 Similar Products Remaining
Technical Documents
Associated Products
| Part Number | Manufacturer | Description | Stock | RFQ |
|---|---|---|---|---|
| APEM Inc. | SWITCH ROTARY DIP HEX 150MA 24V | 66 | BUY | |
| APEM Inc. | Switch DIP SP16T 16 Spindle 0.15A 24VDC PC Pins 10000Cycles 2.54mm Thru-Hole Tray | 65 | BUY |


Product
Brand
Articles
Tools




