Analog Devices, Inc. AD8099ARDI-EBZ
Description
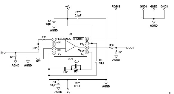
The Analog Devices AD8099ARDI-EBZ is an inverting amplifier for instrumentation and measurement applications. It is designed to provide high accuracy and low noise performance in a wide range of applications. The amplifier features a wide bandwidth of up to 1 MHz, a low input offset voltage of 0.5 mV, and a low input bias current of 0.5 nA. It also has a high common-mode rejection ratio of 80 dB and a low distortion of 0.0005%. The AD8099ARDI-EBZ is ideal for use in precision instrumentation and measurement systems, such as data acquisition systems, medical instrumentation, and industrial process control. It is available in a small, surface-mount package and is RoHS compliant.


Product
Brand
Articles
Tools


