Analog Devices Inc. DC2672A-BLTM4664 DEMOBOARD DUAL 25A CORE
Description
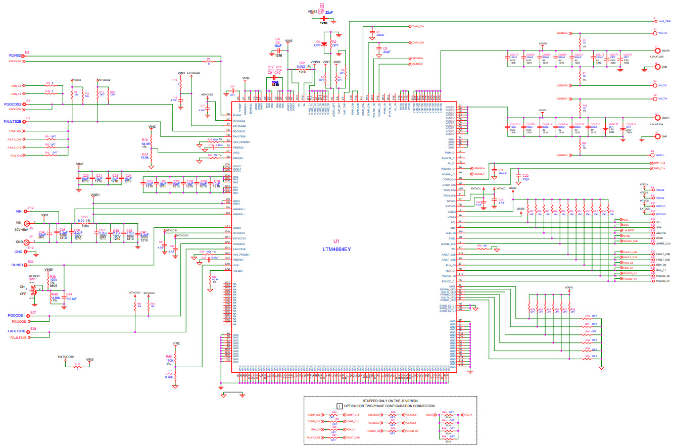
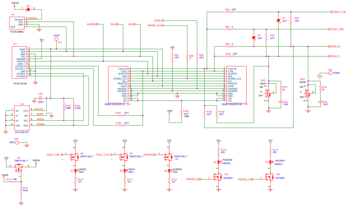
The Analog Devices DC2672A-B Demo Board is a powerful and versatile tool for power system management, instrumentation, and measurement. It is equipped with the LTM4664 48VIN Dual 50A Regulator, which provides efficient and reliable power regulation. The board also features a digital power system management system, which allows for precise monitoring and control of the power system. Additionally, the board includes a variety of instrumentation and measurement features, such as voltage and current monitoring, over-voltage and over-current protection, and temperature monitoring. This makes the DC2672A-B an ideal choice for a wide range of applications, from industrial to automotive.
Specifications
Analog Devices Inc. technical specifications, attributes, parameters and parts with similar specifications to Analog Devices Inc. .
- TypeParameter
- MfrAnalog Devices Inc.
- PackageBox
- Product StatusActive
- Base Product NumberDC2672
- Factory Pack QuantityFactory Pack Quantity1
- ManufacturerAnalog Devices Inc.
- BrandAnalog Devices
- Tool Is For Evaluation OfLTM4664
- RoHSDetails
- Voltage-Input30V ~ 58V
- PackagingBulk
- TypeVoltage Regulator - Switching Regulator
- SubcategoryDevelopment Tools
- Output Voltage0.5 V to 1.5 V
- Output Current50 A
- Current - Output50A
- Voltage - Output-
- Frequency - Switching250kHz
- Utilized IC / PartLTM4664
- Supplied ContentsBoard(s)
- Product TypePower Management IC Development Tools
- Board TypeFully Populated
- Main PurposeDC/DC, Step Down
- Outputs and Type1, Non-Isolated
- Regulator TopologyBuck
- ProductDemonstration Boards
- Input Voltage30 V to 58 V
- Product CategoryPower Management IC Development Tools
0 Similar Products Remaining
Associated Products
| Part Number | Manufacturer | Description | Stock | RFQ |
|---|---|---|---|---|
| Analog Devices, Inc. | 0 | RFQ | ||
| Microchip Technology | MICROCHIP - 24LC025-I/ST - SERIAL EEPROM, 2KBIT, 400KHZ, TSSOP-8 | 25 | RFQ |


Product
Brand
Articles
Tools









