Analog Devices Inc. EVAL-CN0160-EB1ZCN0160-EB1Z EvaluationBoard - More Details
Description
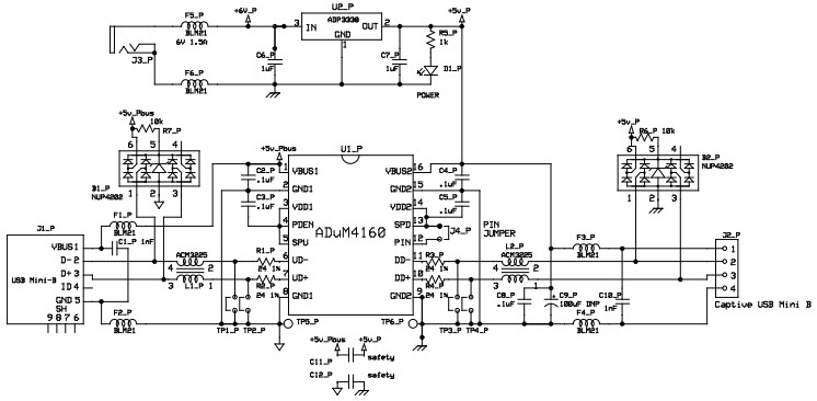
The Analog Devices EVAL-CN0160-EB1Z is a Universal Serial Bus (USB) Peripheral Isolator Evaluation Board based on the ADuM4160, a military and aerospace grade isolator. This board is designed to provide a simple and easy way to evaluate the performance of the ADuM4160 isolator in a USB peripheral application. It features two USB Type-A connectors, one for the host side and one for the peripheral side, and a USB Type-B connector for power. The board also includes a power switch, a status LED, and a reset button. The board is designed to provide up to 1500Vrms of isolation between the host and peripheral sides, and is suitable for use in a wide range of applications, including industrial, medical, and military.
Specifications
Analog Devices Inc. technical specifications, attributes, parameters and parts with similar specifications to Analog Devices Inc. .
- TypeParameter
- Lifecycle StatusLAST TIME BUY (Last Updated: 1 week ago)
- Number of Pins0
- Part StatusNot For New Designs
- Moisture Sensitivity Level (MSL)1 (Unlimited)
- Connector TypeUSB
- TypeInterface
- FunctionIsolator USB Peripheral
- Operating Supply Voltage5V
- InterfaceUSB
- Utilized IC / PartADuM4160, ADP3338
- Supplied ContentsBoard(s)
- Evaluation KitYes
- EmbeddedNo
- REACH SVHCNo SVHC
- RoHS StatusROHS3 Compliant
- Lead FreeContains Lead
0 Similar Products Remaining
Technical Documents
Associated Products
| Part Number | Manufacturer | Description | Stock | RFQ |
|---|---|---|---|---|
| Littelfuse Inc. | MAGNET 1.125"L X 0.259"W PLASTIC | 3220 | RFQ | |
| Grayhill Inc. | GRAYHILL 78B02T DIP / SIP Switch, 78 Series, SPST, Through Hole, 2 Circuits, DIP Unsealed, 24 VDC | 7 | BUY | |
| STMicroelectronics | STMICROELECTRONICS L78L33ACZLinear Voltage Regulator, Fixed, 3-Terminal, Positive, 8.3V To 30V In, 3.3V And 0.1A Out, TO-92-3 | 2500 | RFQ | |
| Analog Devices Inc. | IC SEQUENCER/SUPERVISOR 48TQFP | 20000 | RFQ |


Product
Brand
Articles
Tools










