Analog Devices, Inc. EVAL-MELODY-5
Description
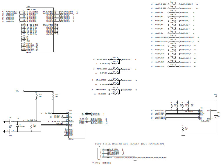
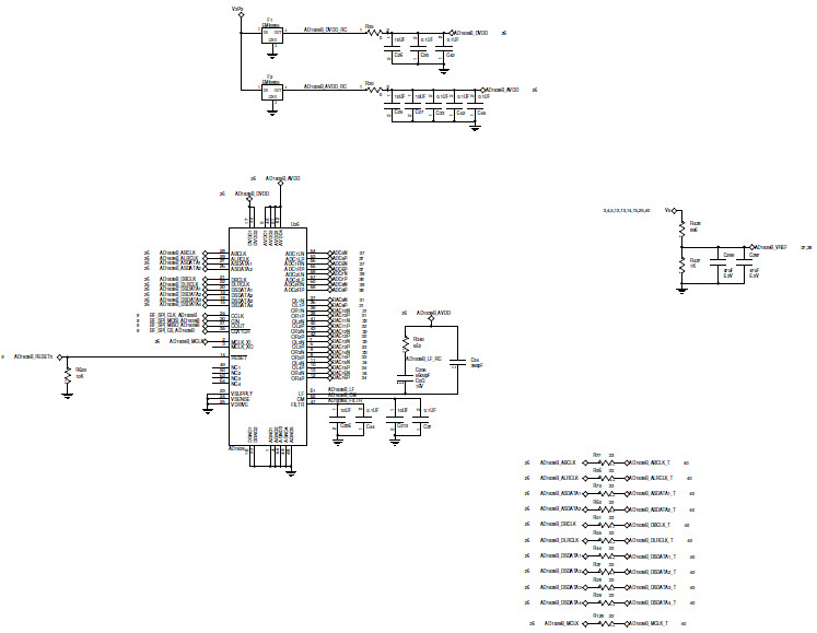
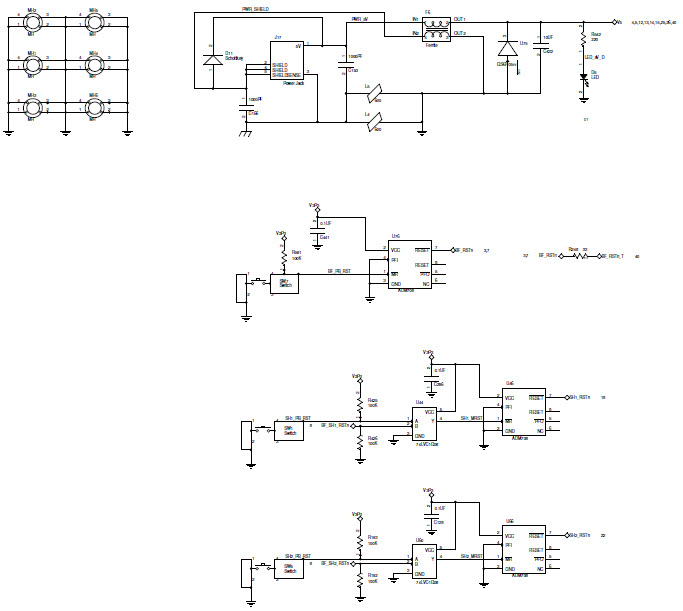
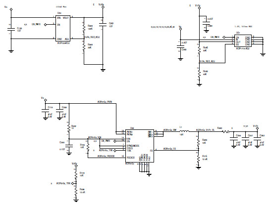
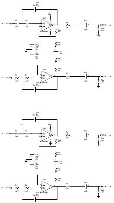
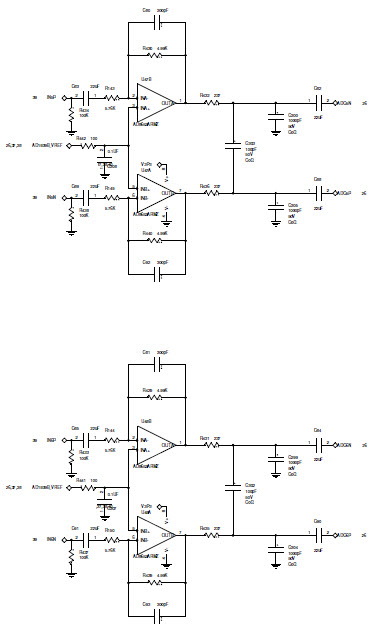
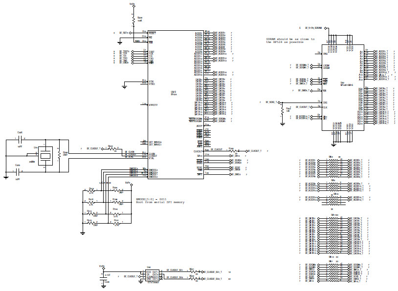
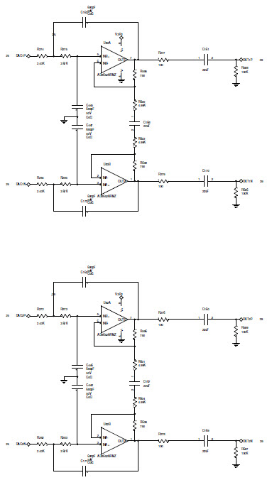
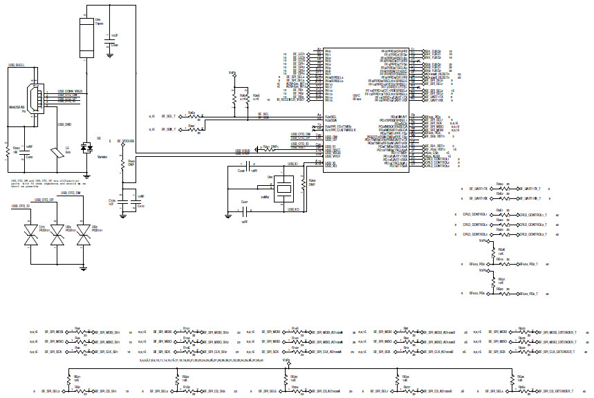
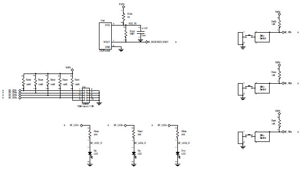
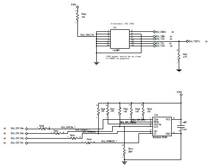
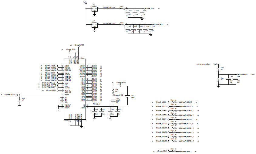
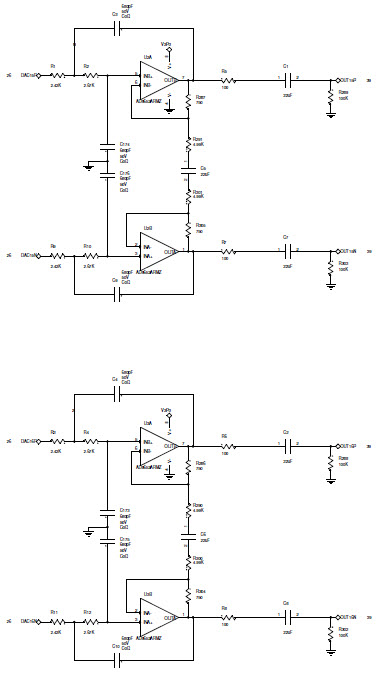
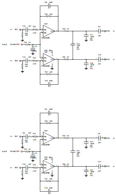
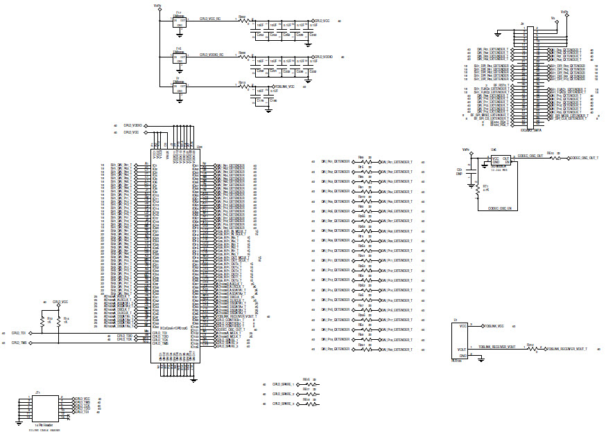
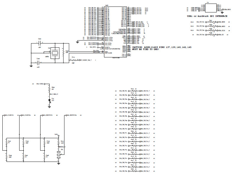
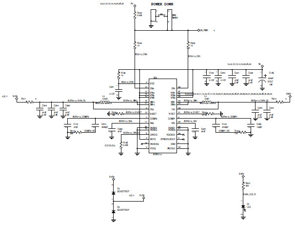
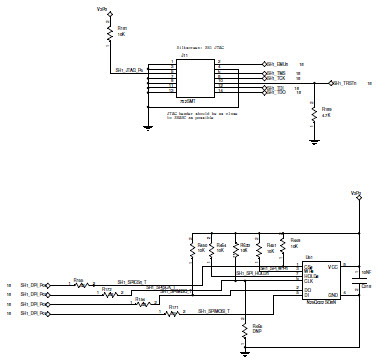
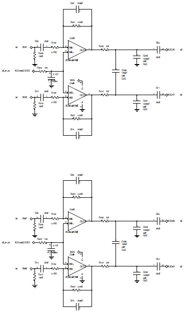
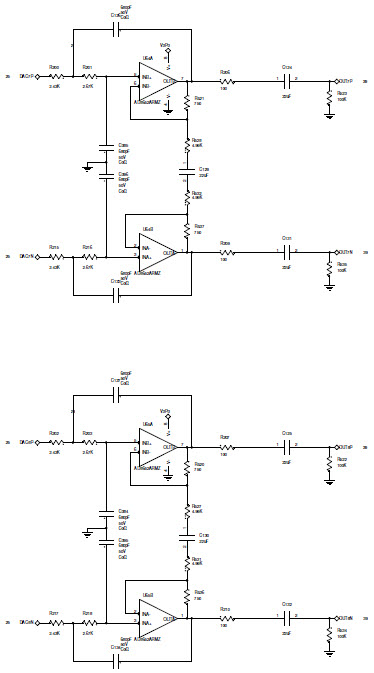
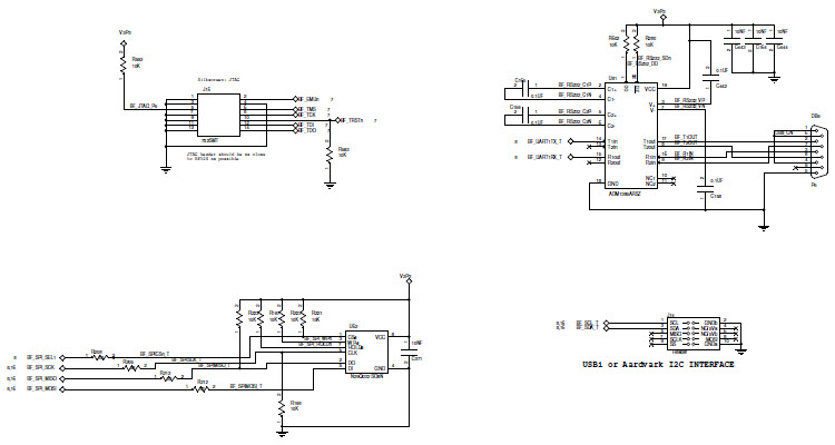
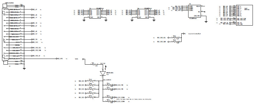
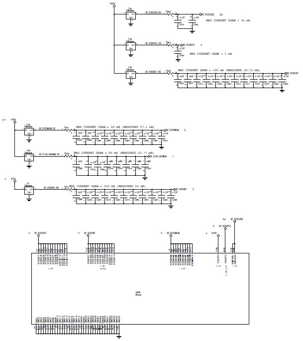
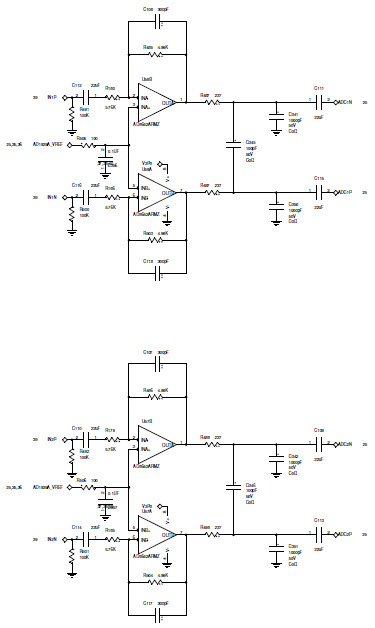
The Analog Devices EVAL-MELODY-5 is an audio/video evaluation board designed for routing DVI/HDMI video and decoding high-quality digital audio signals. It is a powerful tool for evaluating the performance of audio/video systems and components. The board features a high-performance DVI/HDMI receiver, a digital audio decoder, and a variety of audio/video connectors. It also includes a comprehensive set of software tools for configuring and testing the board. The EVAL-MELODY-5 is ideal for evaluating the performance of audio/video systems and components, and for developing and testing audio/video applications.
Specifications
Analog Devices, Inc. technical specifications, attributes, parameters and parts with similar specifications to Analog Devices, Inc. .
- TypeParameter
- Number of Pins0
- EU RoHSCompliant
- ECCN (US)EAR99
- AutomotiveNo
- PPAPNo
- RoHSNon-Compliant
- Part StatusActive
- Lead FreeContains Lead
0 Similar Products Remaining
Associated Products
| Part Number | Manufacturer | Description | Stock | RFQ |
|---|---|---|---|---|
| Analog Devices Inc. | IC CODEC 24BIT ADC/DAC 64LQFP | 1088 | RFQ | |
| Murata Electronics | MURATA NFM21PC105B1A3D FILTER, SUPPRESSION, 0805, 1UF, 10VDC | 50638 | RFQ | |
| Abracon LLC | CRYSTAL 25.0000MHZ 18PF SMD | 36300 | RFQ | |
| Analog Devices Inc. | ANALOG DEVICES ADP2164ACPZ-R7DC-DC Switching Buck Step Down Regulator, Adjustable, 2.7V-6.5Vin, 600mV-6.5Vout, 4Aout, LFCSP-16 | 0 | RFQ | |
| Analog Devices Inc. | ANALOG DEVICES ADP2114ACPZ-R7BUCK, REG, SYNCHR, 2A/4A, 32LFCSP | 10 | RFQ | |
| Analog Devices Inc. | ANALOG DEVICES - ADP123AUJZ-R7 - LDO Voltage Regulator, Adjustable, 2.3V-5.5V in, 85mV drop., 800mV-5V/300mA out, TSOT-5 | 3000 | RFQ | |
| Analog Devices Inc. | ANALOG DEVICES - ADM708SARZ - IC, SUPERVISOR, 2.93V, 8SOIC | 22231 | RFQ | |
| Analog Devices Inc. | IC OPAMP VFB 2 CIRCUIT 8MSOP | 1354 | RFQ | |
| Analog Devices Inc. | ANALOG DEVICES ADP1715ARMZ-R7. IC, ADJ LDO REG, 0.8V TO 5V, 0.5A, MSOP8 | 1202 | RFQ | |
| Analog Devices Inc. | IC DSP CTLR 300MHZ 208CSBGA | 240 | RFQ |


Product
Brand
Articles
Tools
























































































