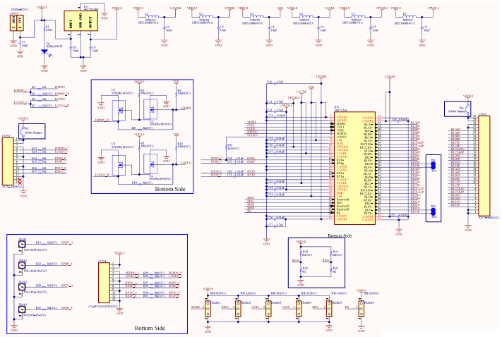
CEL THEVA216-V2THCV216 EVALUATION BOARD
The California Eastern Laboratories THEVA216-V2 Evaluation Board is a comprehensive solution for testing and evaluating the THCV216 Video Data Receiver, Audio Data Receiver, and Video Data Transmitter. This evaluation board is designed to provide a complete platform for testing and evaluating the performance of the THCV216 Video Data Receiver, Audio Data Receiver, and Video Data Transmitter. The board includes a variety of features such as a USB interface, a power supply, and a variety of test points for easy access to the device's signals. The board also includes a variety of test points for easy access to the device's signals, as well as a variety of test points for easy access to the device's signals. The board also includes a variety of test points for easy access to the device's signals, as well as a variety of test points for easy access to the device's signals. The board also includes a variety of test points for easy access to the device's signals, as well as a variety of test points for easy access to the device's signals. The board also includes a variety of test points for easy access to the device's signals, as well as a variety of test points for easy access to the device's signals. The board also includes a variety of test points for easy access to the device's signals, as well as a variety of test points for easy access to the device's signals. The board also includes a variety of test points for easy access to the device's signals, as well as a variety of test points for easy access to the device's signals. The board also includes a variety of test points for easy access to the device's signals, as well as a variety of test points for easy access to the device's signals. The board also includes a variety of test points for easy access to the device's signals, as well as a variety of test points for easy access to the device's signals. The board
- TypeParameter
- Factory Lead Time10 Weeks
- SeriesTHine® V-by-One®HS
- Part StatusActive
- Moisture Sensitivity Level (MSL)1 (Unlimited)
- TypeInterface
- FunctionV-by-One®HS to LVDS
- Utilized IC / PartTHCV216
- Supplied ContentsBoard(s)
- Evaluation KitYes
- RoHS StatusROHS3 Compliant
| Part Number | Manufacturer | Description | Stock | RFQ |
|---|---|---|---|---|
| Microchip Technology | SENSOR DIGITAL -40C-125C SOT23-5 | 3300 | RFQ | |
| Microchip Technology | MICROCHIP - TC77-5.0MCTTR - Temperature Sensor IC, Digital, ± 1°C, -55 °C, 125 °C, SOT-23, 5 Pins | 987 | RFQ |


Product
Brand
Articles
Tools









