Cooper TRESORTRESOR
Description
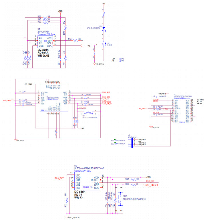
Arrow Development Tools TRESOR-TRESOR, TRESOR, and Mezzanine Board are designed to provide a secure platform for projects based on SLB9670x Secure MCU and Trusted Platform Module (TPM). The TRESOR-TRESOR and TRESOR boards provide a secure environment for the development of secure applications, while the Mezzanine Board enables the 96Boards to implement different security elements in the projects. The boards are designed to provide a secure environment for communications and telecoms applications, allowing developers to create secure applications with the highest level of security. The boards are also designed to be compatible with a wide range of development tools, making them ideal for use in a variety of projects.
Associated Products
| Part Number | Manufacturer | Description | Stock | RFQ |
|---|---|---|---|---|
| STMicroelectronics | H-Bridge Motor Driver Automotive 36-Pin PowerSSO EP T/R | 50000 | RFQ | |
| STMicroelectronics | IC DVR HISIDE 2CH POWERSSO24 | 3000 | RFQ | |
| STMicroelectronics | IC MTR DRVR 5.5V-18V 36POWERSSO | 2000 | RFQ | |
| STMicroelectronics | IC REG LINEAR 5V 500MA POWERSSO | 309 | BUY | |
| STMicroelectronics | IC REG LIN 5V 500MA POWERSSO-12 | 33000 | RFQ |


Product
Brand
Articles
Tools










