Linear Technology/Analog Devices DC1039A-BBOARD EVAL FOR LTC3207EUF
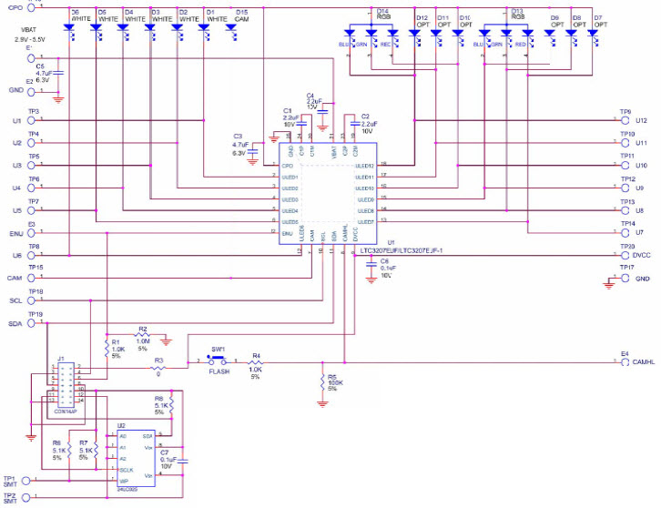
The Analog Devices DC1039A-B, LTC3207-1 Demo Board, 600mA Universal Multi-Output LED/CAM Driver is a consumer electronics device designed to provide a reliable and efficient power source for LED and camera applications. It features a wide input voltage range of 4.5V to 28V, and can deliver up to 600mA of current to multiple outputs. The board also includes a variety of protection features, such as over-voltage, over-current, and short-circuit protection, to ensure safe operation. Additionally, the board is designed to be easy to use, with a simple user interface and intuitive controls. With its robust design and reliable performance, the Analog Devices DC1039A-B, LTC3207-1 Demo Board, 600mA Universal Multi-Output LED/CAM Driver is an ideal choice for powering LED and camera applications in consumer electronics.
- TypeParameter
- Lifecycle StatusPRODUCTION (Last Updated: 2 weeks ago)
- Factory Lead Time8 Weeks
- Number of Pins0
- PackagingBox
- Published2007
- Part StatusActive
- Moisture Sensitivity Level (MSL)1 (Unlimited)
- Base Part NumberLTC320
- Output Current per Channel600mA
- Utilized IC / PartLTC3207-1
- Supplied ContentsBoard(s), Cable(s)
- Evaluation KitYes
- Outputs and Type12, Non-Isolated
- FeaturesDimmable, I2C Interface
- RoHS StatusROHS3 Compliant
| Part Number | Manufacturer | Description | Stock | RFQ |
|---|---|---|---|---|
| Linear Technology/Analog Devices | IC REG CHARG PUMP 1.8V 8MSOP | 0 | RFQ |


Product
Brand
Articles
Tools







