Linear Technology/Analog Devices DC1299A-ALTC6420CUD-20 DUAL MATCHED 1.8GH
Description
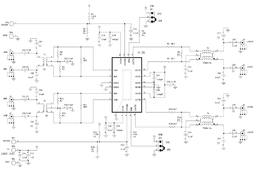
The Analog Devices DC1299A-A Demo Board is designed to demonstrate the capabilities of the LTC6420CUD-20 Dual Matched 1.8GHz Differential Amplifiers/ADC Drivers. This board is ideal for use in communications and telecom applications, providing a wide range of features and performance. It features two differential amplifiers with a gain of up to 20dB, a wide bandwidth of 1.8GHz, and a low noise figure of 0.5dB. The board also includes a low-noise power supply, a high-speed ADC driver, and a wide range of test points for easy evaluation. The DC1299A-A is a great tool for engineers and designers looking to evaluate the performance of the LTC6420CUD-20 in their applications.
Specifications
Linear Technology/Analog Devices technical specifications, attributes, parameters and parts with similar specifications to Linear Technology/Analog Devices .
- TypeParameter
- Factory Lead Time8 Weeks
- Part StatusActive
- Moisture Sensitivity Level (MSL)1 (Unlimited)
- Output TypeDifferential, Rail-to-Rail
- Amplifier TypeGeneral Purpose
- Voltage - Supply, Single/Dual (±)2.85V~3.5V
- Utilized IC / PartLTC6420-20
- Supplied ContentsBoard(s)
- Current - Output / Channel20mA
- -3db Bandwidth1.8GHz
- Board TypeFully Populated
- Channels per IC2 - Dual
- Current - Supply (Main IC)80mA
0 Similar Products Remaining
Technical Documents


Product
Brand
Articles
Tools

