Linear Technology/Analog Devices DC1496B-BBOARD EVAL LTC2942
Description
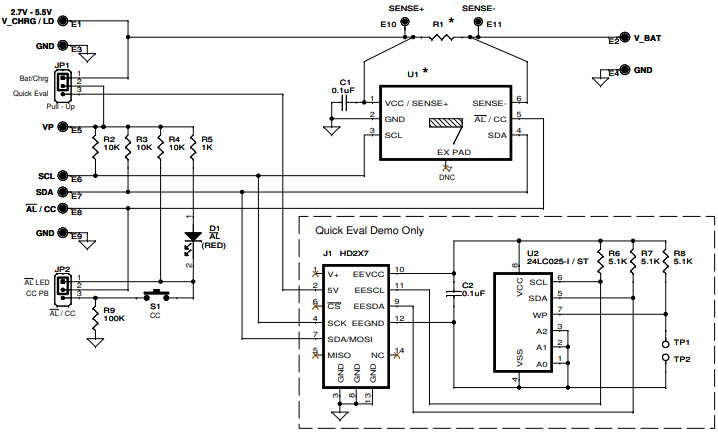
The Analog Devices DC1496B-B Demo Board is a versatile and powerful tool for evaluating the performance of the LTC2942 Battery Gas Gauge with I2C Interface, 14-Bit ADC. This board is designed for consumer electronics applications and provides a comprehensive platform for testing and evaluating the features of the LTC2942. It includes a wide range of features such as a 14-bit ADC, I2C interface, and a wide range of voltage and current measurement capabilities. The board also includes a graphical user interface for easy configuration and monitoring of the LTC2942. The DC1496B-B Demo Board is an ideal tool for evaluating the performance of the LTC2942 in consumer electronics applications.
Specifications
Linear Technology/Analog Devices technical specifications, attributes, parameters and parts with similar specifications to Linear Technology/Analog Devices .
- TypeParameter
- Published2011
- Part StatusDiscontinued
- Moisture Sensitivity Level (MSL)1 (Unlimited)
- TypePower Management
- Base Part NumberLTC2942
- FunctionFuel Gauge
- Utilized IC / PartLTC2942
- Supplied ContentsBoard(s), Cable(s)
- Primary AttributesI2C, SMBus Interfaces
- EmbeddedNo
- Secondary AttributesOn-Board LEDs
- RoHS StatusNon-RoHS Compliant
0 Similar Products Remaining
Technical Documents


Product
Brand
Articles
Tools








