Linear Technology/Analog Devices DC2313ABOARD EVAL FOR LTC2937
Description
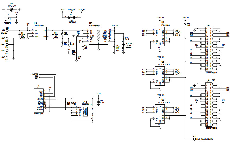
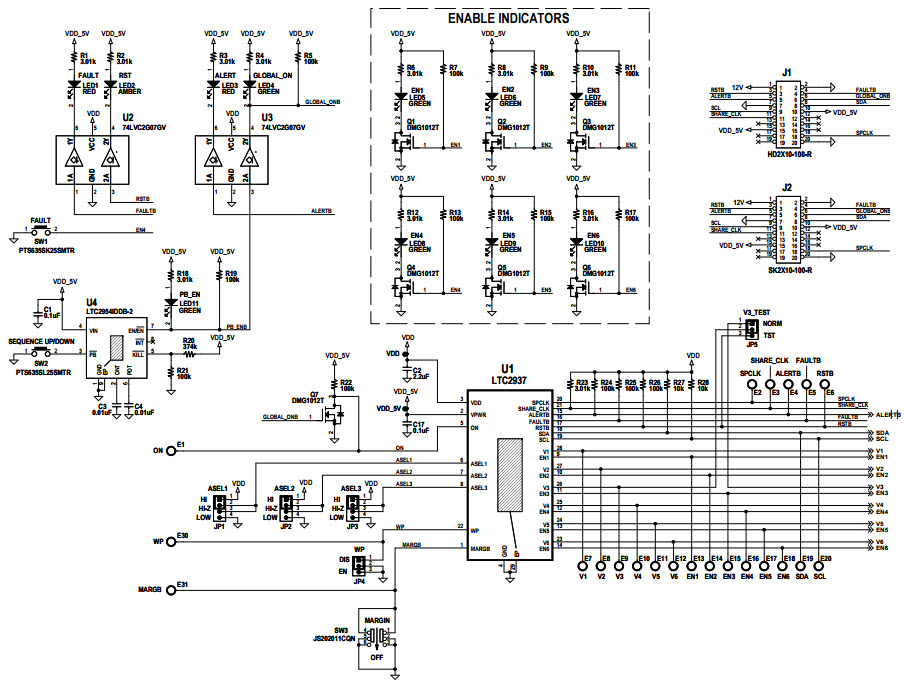
The Analog Devices DC2313A-A Programmable Six Channel Sequencer and Voltage Supervisor with EEPROM is a versatile and powerful device designed to provide reliable power sequencing and voltage supervision for computers and peripherals. It features six independent channels, each with its own programmable voltage, current, and timing settings. The device also includes an EEPROM for storing user-defined settings, allowing for easy customization and configuration. The DC2313A-A is designed to provide reliable power sequencing and voltage supervision for a wide range of applications, including servers, workstations, and other computer systems. It is also suitable for use in industrial and automotive applications.
Specifications
Linear Technology/Analog Devices technical specifications, attributes, parameters and parts with similar specifications to Linear Technology/Analog Devices .
- TypeParameter
- Factory Lead Time8 Weeks
- Published2010
- Part StatusActive
- Moisture Sensitivity Level (MSL)1 (Unlimited)
- TypePower Management
- FunctionPower Supply Supervisor/Tracker/Sequencer
- Utilized IC / PartLTC2937
- Supplied ContentsBoard(s)
- Primary Attributes6-Channel (Hex)
- Secondary AttributesGraphical User Interface
- RoHS StatusROHS3 Compliant
0 Similar Products Remaining


Product
Brand
Articles
Tools













