Linear Technology/Analog Devices DC2423A-BDEMO BOARD FOR LTM9100
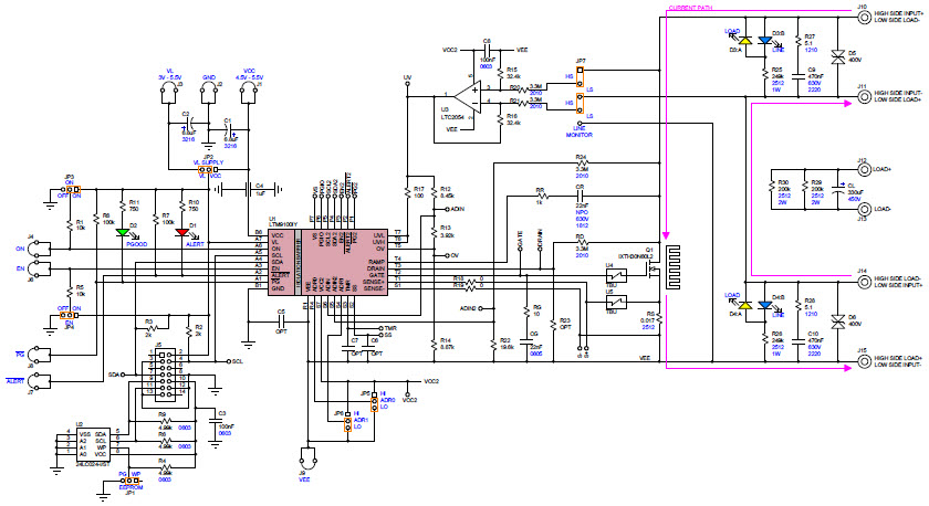
The Analog Devices DC2423A-B Demo Board is a versatile platform for evaluating the LTM9100 Isolated 380V Switch Controller with Telemetry, Medical and Healthcare Applications. This board features a wide range of features, including a high-voltage isolated switch controller, a high-voltage isolated power supply, a high-voltage isolated analog-to-digital converter, and a high-voltage isolated digital-to-analog converter. It also includes a variety of telemetry and medical/healthcare applications, such as a temperature sensor, a pressure sensor, and a heart rate monitor. The board is designed to provide a complete solution for evaluating the LTM9100 switch controller in a variety of applications. It is also designed to be easy to use and configure, making it ideal for prototyping and development.
- TypeParameter
- Lifecycle StatusPRODUCTION (Last Updated: 3 weeks ago)
- Factory Lead Time8 Weeks
- Number of Pins0
- Part StatusActive
- Moisture Sensitivity Level (MSL)1 (Unlimited)
- TypePower Management
- FunctionHot Swap Controller
- Utilized IC / PartLTM9100
- Supplied ContentsBoard(s)
- Primary AttributesIsolated
- Secondary AttributesI2C Interface
- RoHS StatusNon-RoHS Compliant
| Part Number | Manufacturer | Description | Stock | RFQ |
|---|---|---|---|---|
| Microchip Technology | MICROCHIP - 24LC025-I/ST - SERIAL EEPROM, 2KBIT, 400KHZ, TSSOP-8 | 25 | RFQ |


Product
Brand
Articles
Tools









