Linear Technology/Analog Devices DC2438ADEMO BOARD FOR LTM2894
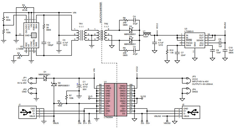
The Analog Devices DC2438A-A, DC2438A, Demo Board is a versatile instrumentation and measurement tool based on the LTM2894 7.5k VRMS Isolated USB Data Transceiver. This board is designed to provide a complete solution for USB data transmission and reception, with a high level of isolation and signal integrity. It features a USB 2.0 compliant transceiver, a high-speed differential line driver, and a low-noise differential line receiver. The board also includes a power supply, a USB connector, and a variety of test points for easy debugging and testing. The DC2438A-A, DC2438A, Demo Board is ideal for applications such as industrial automation, medical instrumentation, and automotive systems. It is also suitable for use in a variety of other applications where reliable, high-speed data transmission is required.
- TypeParameter
- Factory Lead Time8 Weeks
- Published2016
- Part StatusActive
- Moisture Sensitivity Level (MSL)1 (Unlimited)
- TypeInterface
- FunctionDigital Isolator
- Utilized IC / PartLTM2894
- Supplied ContentsBoard(s)
- Primary AttributesUSB Powered or External Supply
- EmbeddedNo
- RoHS StatusNon-RoHS Compliant
| Part Number | Manufacturer | Description | Stock | RFQ |
|---|---|---|---|---|
| Abracon LLC | CRYSTAL 4.0000MHZ 18PF SMD | 16350 | BUY | |
| Microchip Technology | MICROCHIP - 24LC025-I/ST - SERIAL EEPROM, 2KBIT, 400KHZ, TSSOP-8 | 25 | RFQ |


Product
Brand
Articles
Tools










