Linear Technology/Analog Devices DC2554A-A-KITLTC4125+LT3652HV DEMO 4.2V
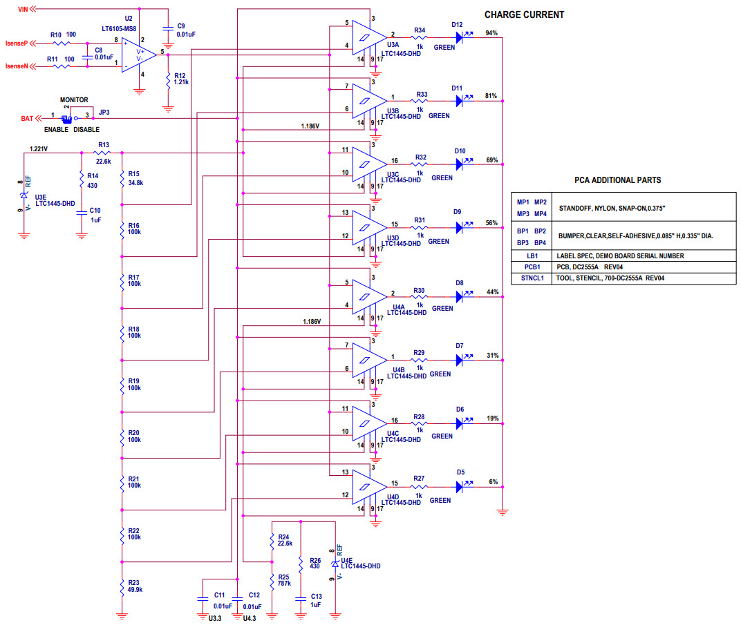
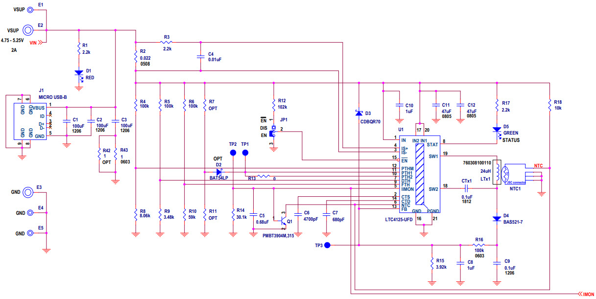
The Analog Devices DC2554A-A-KIT is a demonstration kit for the LTC4125 and LT3652HV 650mA Wireless Battery Charger, designed for automotive and transportation applications. This kit includes a DC2554A board, a USB cable, and a power supply. The DC2554A board is a fully assembled and tested circuit board that allows users to evaluate the performance of the LTC4125 and LT3652HV. It features a USB port for power input, a wireless charging coil, and a battery connector. The USB cable allows users to connect the DC2554A board to a PC for programming and monitoring. The power supply provides the necessary power to the board. This kit is ideal for automotive and transportation applications, allowing users to quickly and easily evaluate the performance of the LTC4125 and LT3652HV.
- TypeParameter
- Factory Lead Time8 Weeks
- Part StatusActive
- Moisture Sensitivity Level (MSL)1 (Unlimited)
- RoHS StatusROHS3 Compliant
| Part Number | Manufacturer | Description | Stock | RFQ |
|---|---|---|---|---|
| Microchip Technology | MICROCHIP - 24AA02T-I/OT - EEPROM, 2 Kbit, 256 x 8bit, Serial I2C (2-Wire), 400 kHz, SOT-23, 5 Pins | 6000 | RFQ | |
| Linear Technology/Analog Devices | IC SEQUENCER/SUPERVISR 6CH 28QFN | 30 | RFQ |


Product
Brand
Articles
Tools










