Linear Technology/Analog Devices DC306A-ADEMO BOARD ADSL LIE DRVR/RX
Description
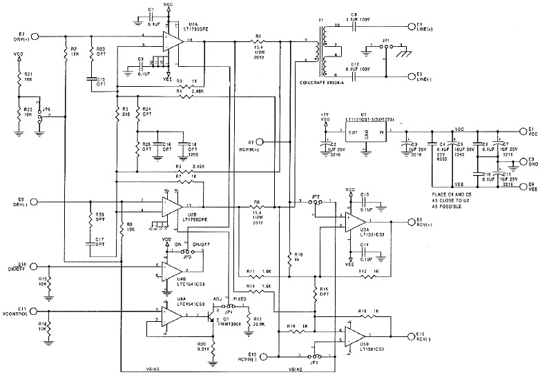
The Analog Devices DC306A-A Demo Board is a versatile platform for evaluating the performance of the LT1795 and LT1361 ADSL Line Driver/Receiver Communications and Telecom ICs. It features a wide range of features and functions, including a full-featured ADSL line driver/receiver, a high-speed data interface, and a low-power, low-noise design. The board also includes a variety of test points and connectors for easy evaluation and debugging. The DC306A-A is an ideal tool for engineers and designers looking to quickly and accurately evaluate the performance of the LT1795 and LT1361 ICs.
Specifications
Linear Technology/Analog Devices technical specifications, attributes, parameters and parts with similar specifications to Linear Technology/Analog Devices .
- TypeParameter
- Factory Lead Time8 Weeks
- Published2000
- Part StatusActive
- Moisture Sensitivity Level (MSL)1 (Unlimited)
- TypeInterface
- FunctionLine Driver and Receiver, ADSL
- Utilized IC / PartLT1361, LT1795
- Supplied ContentsBoard(s)
- RoHS StatusROHS3 Compliant
0 Similar Products Remaining
Technical Documents
Associated Products
| Part Number | Manufacturer | Description | Stock | RFQ |
|---|---|---|---|---|
| Analog Devices, Inc. | 0 | RFQ |


Product
Brand
Articles
Tools







