Linear Technology/Analog Devices DC515ABOARD EVAL FOR LT1373CS8
Description
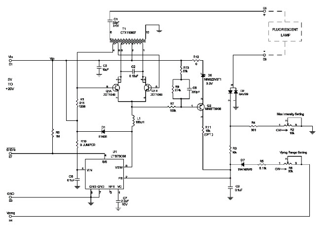
The Analog Devices DC515A-A, LT1373CS8 Demo Board, Power Supply, CCFL, Single Lamp, Vin=5V to 20V, Computers and Peripherals is a demo board designed to demonstrate the capabilities of the LT1373CS8 power supply. It is capable of providing a constant current to a single cold cathode fluorescent lamp (CCFL) with a voltage range of 5V to 20V. The board is equipped with a power supply, a CCFL, and a single lamp. It also includes a computer and peripheral connections for easy setup and testing. The board is ideal for use in applications such as automotive, industrial, and medical lighting.
Specifications
Linear Technology/Analog Devices technical specifications, attributes, parameters and parts with similar specifications to Linear Technology/Analog Devices .
- TypeParameter
- Factory Lead Time8 Weeks
- Published2002
- Part StatusActive
- Moisture Sensitivity Level (MSL)1 (Unlimited)
- TypeOpto/Lighting
- FunctionCCFL Backlight Controller
- Utilized IC / PartLT1373
- Supplied ContentsBoard(s)
- Secondary AttributesOvervoltage Protection
- RoHS StatusROHS3 Compliant
0 Similar Products Remaining
Technical Documents
Associated Products
| Part Number | Manufacturer | Description | Stock | RFQ |
|---|---|---|---|---|
| Infineon Technologies | TRANS RF NPN 4.5V 80MA SOT343 | 0 | BUY |


Product
Brand
Articles
Tools







