Linear Technology/Analog Devices DC726B-BBD DEMO FOR LTC6904 REQ. DC2026
Description
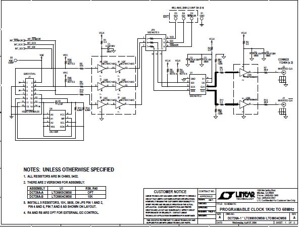
The Analog Devices DC726B-B and DC726A-B Demonstration Board for the LTC6904 1kHz to 68MHz Serial Port Programmable Oscillator, Instrumentation and Measurement is a versatile and powerful tool for testing and evaluating the performance of the LTC6904 oscillator. This board features a wide range of features, including a serial port interface, a frequency range of 1kHz to 68MHz, and a wide range of instrumentation and measurement capabilities. The board also includes a variety of test points and connectors for easy connection to external test equipment. The board is designed to provide a comprehensive evaluation of the LTC6904 oscillator, allowing users to quickly and accurately assess its performance.
Specifications
Linear Technology/Analog Devices technical specifications, attributes, parameters and parts with similar specifications to Linear Technology/Analog Devices .
- TypeParameter
- Lifecycle StatusPRODUCTION (Last Updated: 1 month ago)
- Factory Lead Time8 Weeks
- Number of Pins0
- Part StatusActive
- Moisture Sensitivity Level (MSL)1 (Unlimited)
- TypeTiming
- FunctionClock Generator
- Utilized IC / PartLTC6904
- Supplied ContentsBoard(s)
- Secondary AttributesI2C Interface
- RoHS StatusROHS3 Compliant
0 Similar Products Remaining
Technical Documents
Associated Products
| Part Number | Manufacturer | Description | Stock | RFQ |
|---|---|---|---|---|
| ON Semiconductor | IC INVERTER SCHMITT 6CH 14SOIC | 17841 | RFQ | |
| Microchip Technology | EEPROM Serial-I2C 2K-bit 256 x 8 3.3V/5V 8-Pin TSSOP Tube | 35 | RFQ | |
| ON Semiconductor | IC INVERTER SCHMITT 6CH 14TSSOP | 0 | RFQ |


Product
Brand
Articles
Tools







