Linear Technology/Analog Devices DC827A-ABOARD DEMO LTC2803
Description
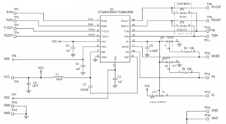
The Analog Devices DC827A-A Demo Board is a versatile tool for evaluating the performance of the LTC2803 1.8V to 5.5V RS-232 dual transceiver. This board is designed for medical and healthcare applications, and features a wide range of features to help users evaluate the performance of the transceiver. It includes a power supply, a USB-to-RS-232 converter, and a variety of test points and jumpers to allow for easy testing and evaluation. The board also includes a variety of LEDs to indicate the status of the transceiver, and a variety of connectors to allow for easy connection to other devices. The board is also designed to be easy to use, with a simple user interface and clear instructions.
Specifications
Linear Technology/Analog Devices technical specifications, attributes, parameters and parts with similar specifications to Linear Technology/Analog Devices .
- TypeParameter
- Lifecycle StatusPRODUCTION (Last Updated: 3 months ago)
- Factory Lead Time8 Weeks
- Number of Pins0
- Published2005
- Part StatusActive
- Moisture Sensitivity Level (MSL)1 (Unlimited)
- TypeInterface
- FunctionTransceiver, RS-232
- Utilized IC / PartLTC2803
- Supplied ContentsBoard(s)
- Evaluation KitYes
- Primary Attributes2-Channel (Dual)
- EmbeddedNo
- RoHS StatusROHS3 Compliant
0 Similar Products Remaining


Product
Brand
Articles
Tools








