Maxim Integrated DS28E80EVKIT#EVAL KIT FOR DS28E80
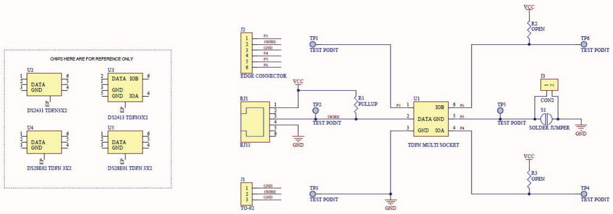
The Maxim Integrated DS28E80EVKIT-EVKIT# is an evaluation system for the DS28E80 Gamma Radiation Resistant 1-Wire Memory, Instrumentation and Measurement. This system provides a comprehensive platform for testing and evaluating the performance of the DS28E80 device. It includes a DS28E80 evaluation board, a USB-to-1-Wire adapter, and a software package for configuring and testing the device. The evaluation board features a DS28E80 device, a temperature sensor, and a voltage regulator. The USB-to-1-Wire adapter allows for easy connection to a PC for programming and testing. The software package includes a GUI for configuring the device, a library of commands for controlling the device, and a set of example programs for testing the device. The DS28E80EVKIT-EVKIT# is an ideal tool for evaluating the performance of the DS28E80 device in a variety of applications.
- TypeParameter
- Factory Lead Time6 Weeks
- Published2014
- Part StatusActive
- Moisture Sensitivity Level (MSL)1 (Unlimited)
- TypeMemory
- FunctionEEPROM
- Utilized IC / PartDS28E80
- Supplied ContentsBoard(s), Cable(s)
- Evaluation KitYes
- Secondary AttributesGraphical User Interface
- REACH SVHCUnknown
- RoHS StatusROHS3 Compliant
| Part Number | Manufacturer | Description | Stock | RFQ |
|---|---|---|---|---|
| ON Semiconductor | IC SECONDARY SIDE CTRLR 8DFN | 0 | BUY | |
| ON Semiconductor | IC CTLR QUASI-RES 8SOIC | 0 | RFQ |


Product
Brand
Articles
Tools












