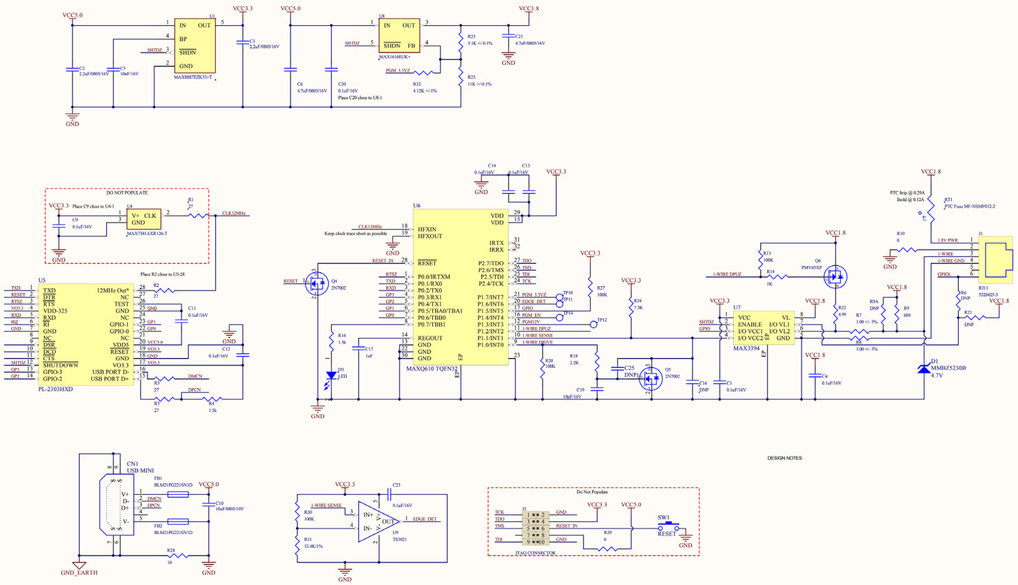
Maxim Integrated DS9481R-200#Interface Modules USB-1W ADAPTER, 1.8V IO
The Maxim Integrated DS9481R-200# Evaluation System is a comprehensive security evaluation kit designed for use with the DS9481R-200 USB-to-1-Wire/iButton 1.8V Adapter for DeepCover Secure Authenticator with 1-Wire SHA-256 and 512-Bit User EEPROM. This system provides a complete solution for evaluating the security features of the DS9481R-200, including the 1-Wire SHA-256 and 512-Bit User EEPROM. The kit includes a USB-to-1-Wire/iButton adapter, a USB cable, a 1-Wire SHA-256 and 512-Bit User EEPROM, and a software package for configuring and testing the security features. The software package includes a graphical user interface for easy setup and configuration, as well as a comprehensive suite of tools for testing the security features. The system also includes a detailed user manual and technical support. The DS9481R-200 Evaluation System is an ideal solution for evaluating the security features of the DS9481R-200 USB-to-1-Wire/iButton 1.8V Adapter for DeepCover Secure Authenticator.
- TypeParameter
- RoHSDetails
- Number of Channels / Ports2 Port
- Maximum Data Rate-
- Minimum Operating Temperature-
- Maximum Operating Temperature-
- Interface TypeRJ-11, USB
- Factory Pack QuantityFactory Pack Quantity1
- Supply Voltage-Min1.8 V, 5 V
- Supply Voltage-Max1.8 V, 5 V
- PackagingBulk
- TypeUSB to 1-Wire
- Operating Supply Voltage1.8 V, 5 V
- ProductAdapters
| Part Number | Manufacturer | Description | Stock | RFQ |
|---|---|---|---|---|
| Microchip Technology | IC CONV PIC MICROCTRLR SOT-23-6 | 0 | RFQ | |
| Microchip Technology | MICROCHIP - MCP9701AT-E/TT - TEMPERATURE SENSOR, 1C, 3-SOT-23 | 30 | RFQ | |
| Microchip Technology | 8 Bit Microcontroller, Flash, Pic16lf19xx, 32 Mhz, 7 Kb, 256 Byte, 28, Soic Rohs Compliant: Yes | 245 | RFQ | |
| Abracon LLC | CRYSTAL 32.7680KHZ 12.5PF SMD | 4520 | RFQ |


Product
Brand
Articles
Tools








