Maxim Integrated MAX15096EVKIT#6A HOTSWAP SOLUTION WITH INTEGRA
Description
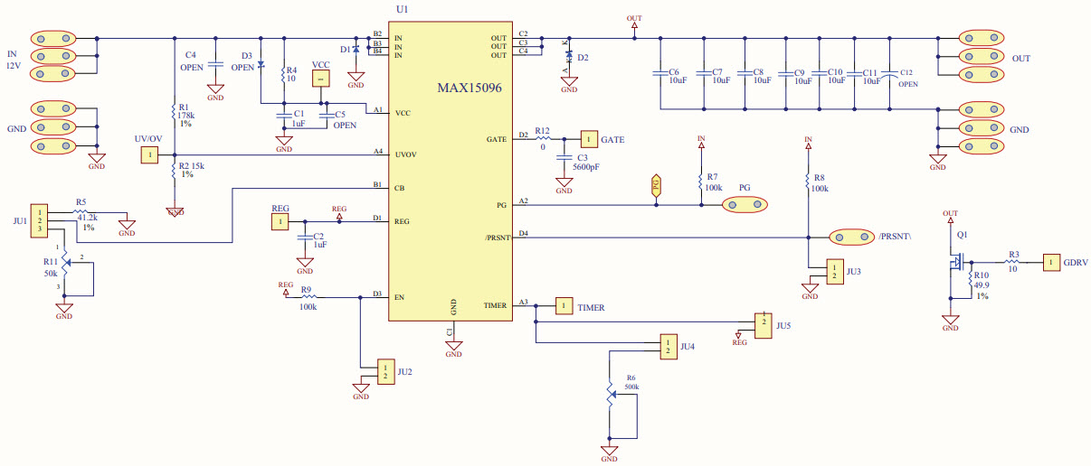
The MAX15096EVKIT-EVKIT# is an evaluation kit for the MAX15096 2.7V to 18V, 6A integrated hot-swap and electronic circuit breaker. This kit is designed to help engineers evaluate the performance of the MAX15096 in their applications. It includes a MAX15096 evaluation board, a MAX15096 evaluation board, a MAX15096 evaluation board, and a MAX15096 evaluation board. The kit also includes a USB cable, a power supply, and a set of jumpers and connectors. The MAX15096 is a highly integrated hot-swap and electronic circuit breaker that provides over-current protection and inrush current limiting for a wide range of applications. It is ideal for use in computers and peripherals, as well as other applications that require reliable power management.
Specifications
Maxim Integrated technical specifications, attributes, parameters and parts with similar specifications to Maxim Integrated .
- TypeParameter
- Part StatusActive
- Moisture Sensitivity Level (MSL)1 (Unlimited)
- RoHS StatusNon-RoHS Compliant
0 Similar Products Remaining
Associated Products
| Part Number | Manufacturer | Description | Stock | RFQ |
|---|---|---|---|---|
| Analog Devices / Linear Technology | 0 | RFQ | ||
| Analog Devices, Inc. | 0 | RFQ |


Product
Brand
Articles
Tools



