Maxim Integrated MAX17220EVKIT#EVALUATION KIT
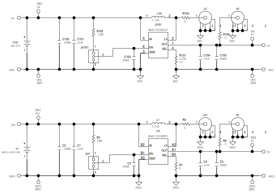
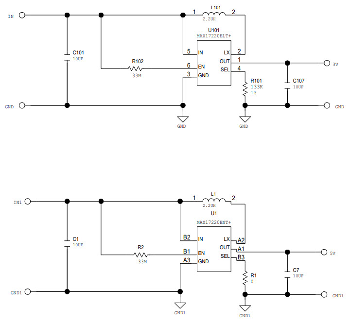
The MAX17220EVKIT-EVKIT# is an evaluation kit for the MAX17220 nanoPower Synchronous Boost Converter with True Shutdown Power Management IC. This IC is designed to provide a wide input voltage range of 400mV to 5.5V, making it suitable for a variety of applications. The kit includes a MAX17220 evaluation board, a USB cable, and a user guide. The evaluation board is designed to allow users to quickly and easily evaluate the performance of the MAX17220 IC. The board also includes a variety of features such as an adjustable output voltage, an adjustable switching frequency, and a power-on reset circuit. The kit also includes a USB cable for connecting the evaluation board to a PC for programming and monitoring. The user guide provides detailed instructions on how to use the evaluation board and the MAX17220 IC.
- TypeParameter
- Factory Lead Time6 Weeks
- Voltage-Input0.4V~5.5V
- Part StatusActive
- Moisture Sensitivity Level (MSL)1 (Unlimited)
- Current - Output225mA
- Voltage - Output1.8V~5V
- Utilized IC / PartMAX17220
- Supplied ContentsBoard(s)
- Board TypeFully Populated
- Main PurposeDC/DC, Step Up
- Outputs and Type1, Non-Isolated
- Regulator TopologyBoost
- RoHS StatusROHS3 Compliant
| Part Number | Manufacturer | Description | Stock | RFQ |
|---|---|---|---|---|
| Analog Devices | 400mV to 5.5V Input, nanoPower Synchronous Boost Converter with True Shutdown | 0 | RFQ |


Product
Brand
Articles
Tools





