Maxim Integrated MAX17222EVKIT#EVAL FOR MAX17222
Description
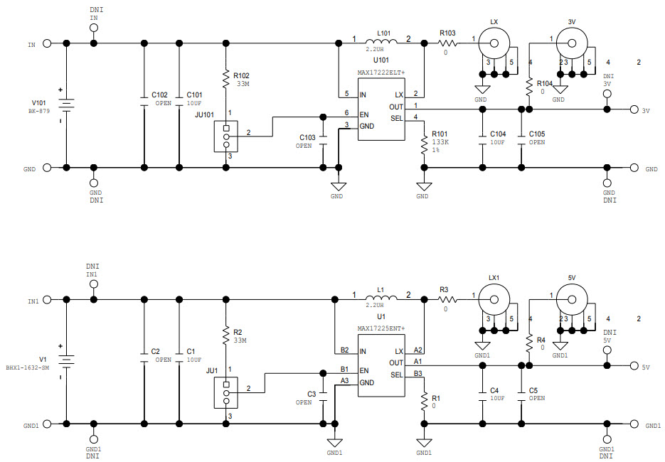
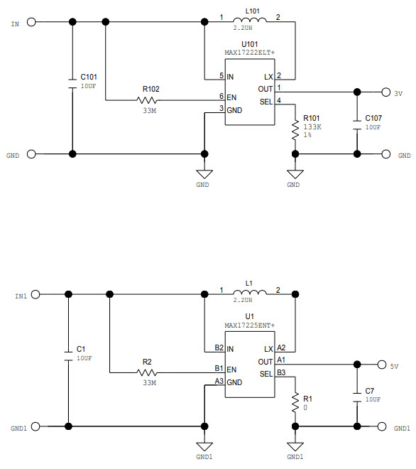
The MAX17222EVKIT-EVKIT# and MAX17222EVKIT# Evaluation Kit from Maxim Integrated is designed to evaluate the MAX17222 nanoPower Synchronous Boost Converter with True Shutdown Power Management IC. This IC is capable of providing a regulated output voltage from a wide input voltage range of 400mV to 5.5V. The evaluation kit includes a MAX17222 IC, a MAX17222 evaluation board, and a USB cable for connecting the board to a PC. The board also includes a power switch, a potentiometer, and a jumper for setting the output voltage. The evaluation kit is ideal for testing and evaluating the performance of the MAX17222 IC in a variety of applications.
Specifications
Maxim Integrated technical specifications, attributes, parameters and parts with similar specifications to Maxim Integrated .
- TypeParameter
- Factory Lead Time6 Weeks
- Part StatusActive
- Moisture Sensitivity Level (MSL)1 (Unlimited)
- Base Part NumberMAX17222
- Voltage - Output3V
- Utilized IC / PartMAX1722x
- Supplied ContentsBoard(s)
- Board TypeFully Populated
- Main PurposeDC/DC, Step Up
- Outputs and Type1, Non-Isolated
- Regulator TopologyBoost
- RoHS StatusROHS3 Compliant
0 Similar Products Remaining
Technical Documents
- MAX17222 Evaluation Kit
- MAX17220-25 Datasheet
- Why Low Quiescent Current Matters for Longer Battery Life
- The Amplifier Power of Three: Current, Bandwidth, Size
- Make Your IoT Device Last Longer with a nanoPower Boost Converter
- Choose the Right Voltage Regulator to Extend Battery Life in Wearables
- MAX17222EVKIT%23-Maxim-Integrated-datasheet-102477098.pdf
- MAX17222EVKIT%23-Maxim-Integrated-datasheet-78834597.pdf
- Maxim-Integrated-company-65.pdf
Associated Products
| Part Number | Manufacturer | Description | Stock | RFQ |
|---|---|---|---|---|
| Analog Devices | 400mV to 5.5V Input, nanoPower Synchronous Boost Converter with True Shutdown | 0 | RFQ |


Product
Brand
Articles
Tools









