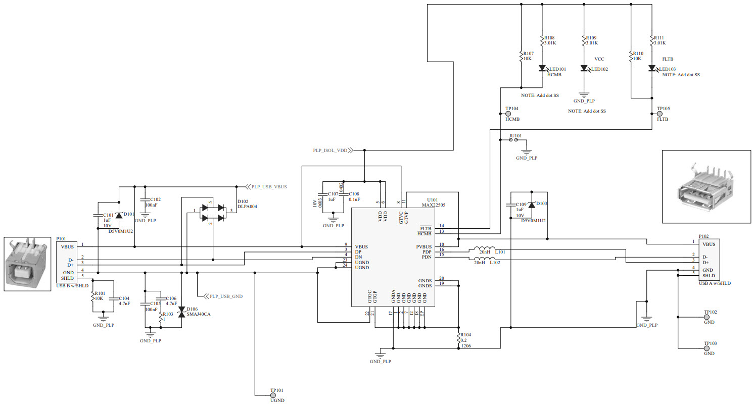
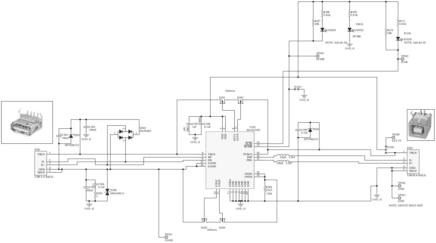
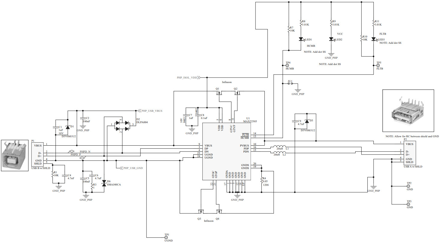
Maxim Integrated MAX22505EVKIT#EVAL KIT USB PORT PROTECTOR
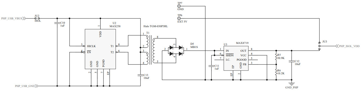
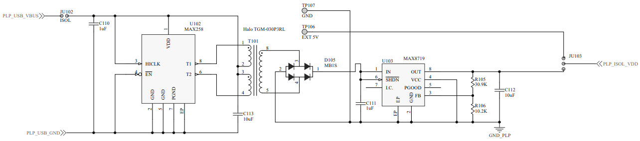
The MAX22505EVKIT-EVKIT# is an evaluation kit for the MAX22505 ±40V High-Speed USB Port Protector, Industrial Grade. This kit provides a complete platform for evaluating the MAX22505, which is a high-speed USB port protector designed to protect industrial-grade USB ports from overvoltage and ESD events. The kit includes a MAX22505 evaluation board, a USB Type-A connector, and a USB Type-C connector. The evaluation board also includes a USB-C connector, a USB-A connector, and a USB-B connector. The board also includes a power supply, a USB-C cable, and a USB-A cable. The kit also includes a user guide and a software package for configuring the MAX22505. The MAX22505 is designed to protect USB ports from overvoltage and ESD events, and is suitable for use in industrial applications.
- TypeParameter
- Factory Lead Time6 Weeks
- Part StatusActive
- Moisture Sensitivity Level (MSL)1 (Unlimited)
- TypeCircuit Protection
- FunctionOvervoltage
- Utilized IC / PartMAX22505
- Supplied ContentsBoard(s)
- Primary AttributesUSB Port Protection
- Secondary AttributesOn-Board LEDs, Test Points
- RoHS StatusROHS3 Compliant


Product
Brand
Articles
Tools









