Maxim Integrated MAX2850EVKIT+Video IC Development Tools MAX2850EVKIT+
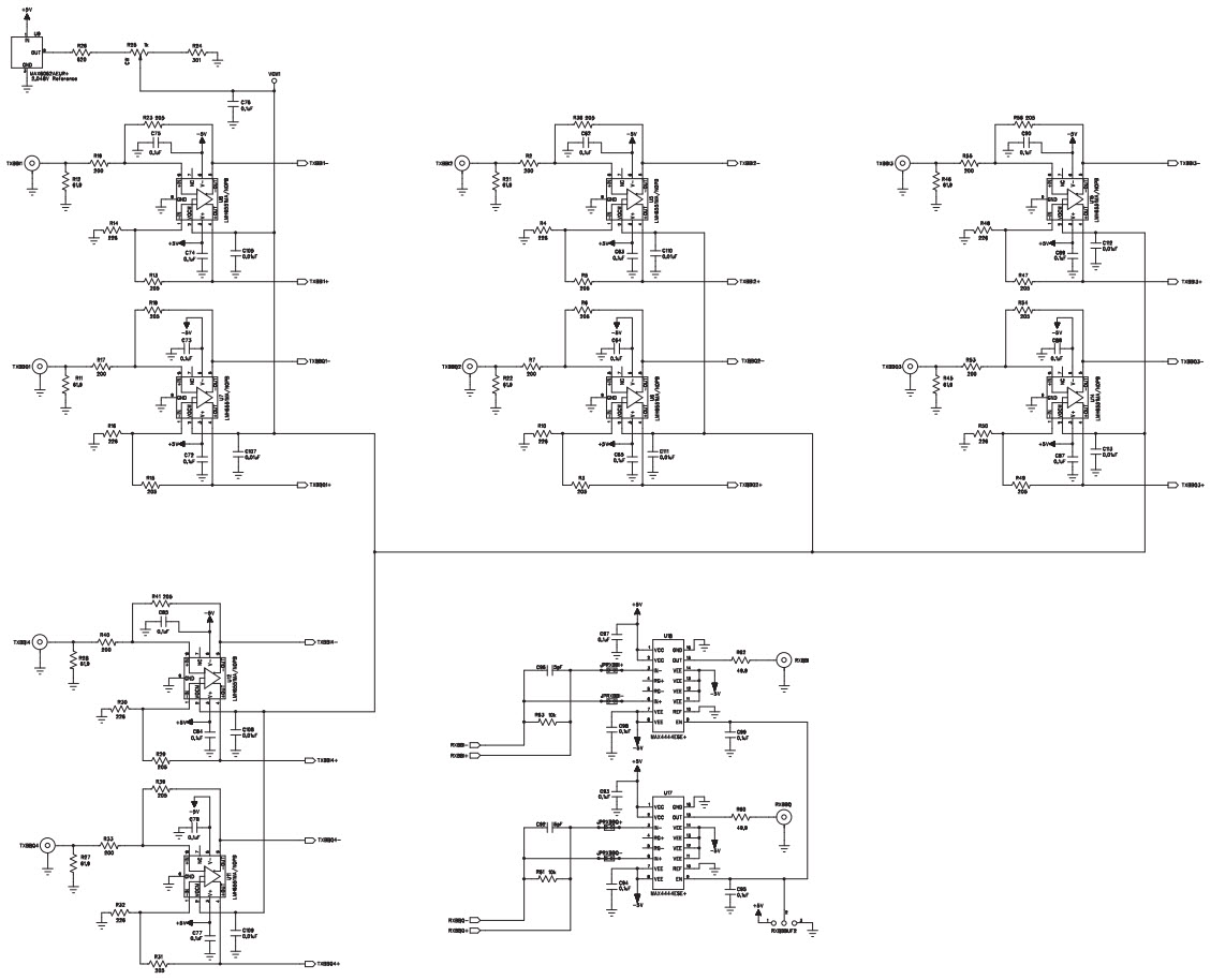
The MAX2850EVKIT+ Evaluation Kit from Maxim Integrated is a powerful tool for evaluating the MAX2850 5GHz, 4-Channel MIMO Transmitter. This kit provides a lightning-fast, low-power solution for testing and evaluating the MAX2850 in a variety of applications. The kit includes a MAX2850 evaluation board, a MAX2850 evaluation board, a MAX2850 evaluation board, a MAX2850 evaluation board, a MAX2850 evaluation board, a MAX2850 evaluation board, a MAX2850 evaluation board, a MAX2850 evaluation board, a MAX2850 evaluation board, a MAX2850 evaluation board, a MAX2850 evaluation board, a MAX2850 evaluation board, a MAX2850 evaluation board, a MAX2850 evaluation board, a MAX2850 evaluation board, a MAX2850 evaluation board, a MAX2850 evaluation board, a MAX2850 evaluation board, a MAX2850 evaluation board, a MAX2850 evaluation board, a MAX2850 evaluation board, a MAX2850 evaluation board, a MAX2850 evaluation board, a MAX2850 evaluation board, a MAX2850 evaluation board, a MAX2850 evaluation board, a MAX2850 evaluation board, a MAX2850 evaluation board, a MAX2850 evaluation board, a MAX2850 evaluation board, a MAX2850 evaluation board, a MAX2850 evaluation board, a MAX2850 evaluation board, a MAX2850 evaluation board, a MAX2850 evaluation board, a MAX2850 evaluation board, a MAX2850 evaluation board, a MAX2850 evaluation board, a MAX2850 evaluation board, a MAX2850 evaluation board, a MAX2850 evaluation board, a MAX2850 evaluation board, a MAX2850 evaluation board, a MAX2850 evaluation board, a MAX2850 evaluation board, a MAX2850 evaluation board, a MAX2850 evaluation board
- TypeParameter
- Factory Lead Time6 Weeks
- Part StatusActive
- Moisture Sensitivity Level (MSL)1 (Unlimited)
- TypeTransmitter
- Frequency4.9GHz~5.9GHz
- Supplied ContentsBoard(s)
- RoHS StatusROHS3 Compliant
| Part Number | Manufacturer | Description | Stock | RFQ |
|---|---|---|---|---|
| Texas Instruments | IC OPAMP VFB 1 CIRCUIT 8SOIC | 20 | RFQ |


Product
Brand
Articles
Tools





