Maxim Integrated MAX40658EVKIT#EVAL AMP TRANS MAX40658
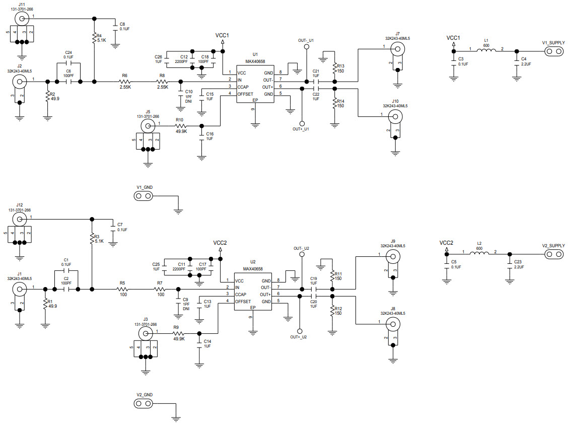
The MAX40658EVKIT-EVKIT# is an evaluation kit for the MAX40658 transimpedance amplifier with a 100mA input current clamp for LiDAR applications, automotive and transportation. This kit includes a MAX40658EVKIT# board, a MAX40658EVKIT# daughter board, and a MAX40658EVKIT# software package. The MAX40658EVKIT# board features a wide input voltage range of 4.5V to 36V, a low-noise transimpedance amplifier, and a 100mA input current clamp. The MAX40658EVKIT# daughter board provides a convenient way to evaluate the MAX40658 transimpedance amplifier with a LiDAR application. The MAX40658EVKIT# software package includes a graphical user interface (GUI) for easy evaluation of the MAX40658 transimpedance amplifier. The MAX40658EVKIT-EVKIT# is an ideal solution for automotive and transportation applications that require a high-performance transimpedance amplifier with a 100mA input current clamp.
- TypeParameter
- Factory Lead Time6 Weeks
- Published2017
- Part StatusActive
- Moisture Sensitivity Level (MSL)1 (Unlimited)
- Output TypeDifferential
- Amplifier TypeTransimpedance
- Utilized IC / PartMAX40658
- Supplied ContentsBoard(s)
- Board TypeFully Populated
- Channels per IC1 - Single
- Current - Supply (Main IC)21mA
- RoHS StatusROHS3 Compliant


Product
Brand
Articles
Tools






