Linear Technology/Analog Devices DC2807ALTC6560 DEMO BOARD
Description
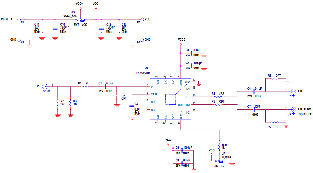
The Analog Devices DC2807A-A, DC2807A Electrical Evaluation Board is designed to evaluate the performance of the LTC6560 single channel transimpedance amplifier with output multiplexing in the industrial temperature range. This evaluation board features a wide range of test points and connectors for easy connection to external test equipment. The board also includes a power supply and a set of jumpers to configure the amplifier for various gain settings. The board is designed to provide a convenient platform for evaluating the performance of the LTC6560 in a variety of applications.
Specifications
Linear Technology/Analog Devices technical specifications, attributes, parameters and parts with similar specifications to Linear Technology/Analog Devices .
- TypeParameter
- Factory Lead Time8 Weeks
- PackagingBox
- Part StatusActive
- Moisture Sensitivity Level (MSL)1 (Unlimited)
- Output TypeSingle-Ended
- Amplifier TypeTransimpedance
- Voltage - Supply, Single/Dual (±)5V
- Utilized IC / PartLTC6560
- Supplied ContentsBoard(s)
- Board TypeFully Populated
- Channels per IC1 - Single
- RoHS StatusROHS3 Compliant
0 Similar Products Remaining
Technical Documents


Product
Brand
Articles
Tools






