Maxim Integrated MAX5487PMB1#Digital Potentiometer Development Tools MAX5487 Peripheral Module
Description
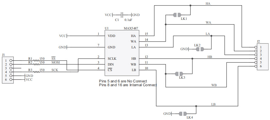
The Maxim Integrated MAX5487PMB1-PMB1#, MAX5487PMB1# is a peripheral module for the MAX5487 Dual, 256-Tap, Nonvolatile, SPI-Interface, Linear-Taper Digital Potentiometer. This module is designed for use in communications and telecom applications. It features a low-power, low-noise, and low-distortion design, making it ideal for use in high-performance systems. The module also features a wide range of resistance values, allowing for precise control of signal levels. Additionally, the module is designed to be easy to use and configure, making it a great choice for a variety of applications.
Specifications
Maxim Integrated technical specifications, attributes, parameters and parts with similar specifications to Maxim Integrated .
- TypeParameter
- Factory Lead Time6 Weeks
- Package / CaseModule
- PackagingBulk
- Published2012
- Part StatusActive
- Moisture Sensitivity Level (MSL)1 (Unlimited)
- TypeData Acquisition
- FunctionDigital Potentiometer
- Operating Supply Voltage5.25V
- InterfaceSPI
- Utilized IC / PartMAX5487
- Supplied ContentsBoard(s)
- Evaluation KitYes
- Primary Attributes2 Channel, 256 Position
- EmbeddedNo
- Height30mm
- Length297mm
- Width210mm
- REACH SVHCUnknown
- RoHS StatusROHS3 Compliant
0 Similar Products Remaining


Product
Brand
Articles
Tools








